- 文章知识点
- 超全学习笔记
- 无线技术专题
- 网工技术科普
- 云计算容灾方案分析
- VxLan背景及概念
- 桌面云fusionaccess架构
- 虚拟化架构和私有云架构
- 华为SDN控制器应用场景
- 数据中心网络技术的演进发
- 你所了解的vxlan基础
- 细说防火墙双机热备
- 防火墙虚拟系统介绍
- 解析路由分类
- 华为FusionSphere虚拟化
- 防火墙虚拟系统
- eBackup备份组网
- 容灾方案介绍
- 防火墙智能选路
- 网络时间协议NTP
- 了解网络结构并进行故障定
- 什么是云计算?
- 云计算10个入门基础知识
- 云计算服务模式与关键技术
- WLAN标准协议
- 何为SaaS
- 运输与应用层面试问题 – 计
- 路由与交换相关的问题——
- 数据传输相关的问题——计
- 网络协议
- 什么是SSL终止?它的工作原
- 什么是反向代理?其工作原
- DNS服务器是什么?
- 私有DNS是什么?
- DNS检查器是什么?
- 物理层服务是什么?
- 数据链路层服务是什么?
- 表示层服务是什么?
- 应用层服务是什么?
- 用于GATE CSE考试的计算机网络
- 计算机网络模型是什么?
- 什么时候应该优先选择UDP而
- OSI模型类比法——对OSI七层
- 1.1.1.1是什么?
- 那么,0.0.0.0 DNS服务器到底是
- 保留的IP地址
- IP自定义子网掩码是什么?
- 网络中的通配符掩码
- 什么是IP子网零?
- 什么是后门攻击?
- 典型的HTTP会话
- HTTP严格传输安全策略(HSTS)
- 将比特币交易进行序列化处
- 数据加密与数据掩蔽之间的
- 什么是“隐私增强计算”?
- 什么是无密码认证?
- 反向DNS查询是什么?
- 什么是域名生成算法?
- DNS洪水攻击是什么?
- 什么是子域攻击/域控制攻击
- DNS缓存窥探是什么?
- 先进的分布式系统
- 什么是DNS预取?
- 什么是DNS缓存?
- 分布式系统中的冲突与并发
- 分布式系统中的通信协议
- 分布式系统中的可串行化性
- 分布式系统中的资源发现
- DNS放大攻击是什么?
- DNS隧道技术是什么?
- 分布式系统中的漏洞与威胁
- 分布式系统的最新趋势
- 分布式系统中的组合结构
- 在分布式系统中处理网络分
- 分布式系统中重要的自修复
- 分布式系统中的调试技术
- 自适应分布式系统
- 分布式系统中的数据来源
- 在分布式系统中的可用性
- 什么是域名系统安全扩展(DN
- 分布式系统中的分布式账本
- 分布式系统中的故障检测与
- 什么是集群管理系统?
- 分布式系统的授权机制
- 快速以太网是什么?
- Clampi病毒到底是什么?
- 对称密钥加密与非对称密钥
- 顶级桌面技术支持工程师面
- TETRA(地面中继无线电)
- 在分布式系统中处理竞争条
- 分布式系统中的背压问题
- RFC(请求意见/反馈)是什么
- 用于物联网应用的5G网络切片
- 什么是Micro USB呢?
- 在密码学中,什么是单向函
- 什么是网络安全合规性?
- 什么是公告板系统?
- 加密技术与摘要技术在密码
- 如何移除假冒的杀毒软件?
- 什么是互联网主干网络呢?
- 什么是“诱饵转移”骗局?
- Web3架构与技术栈是什么?
- 网络安全中的“SafeSearch”是
- 信息安全中的线性密码分析
- PAXOS共识算法是什么?
- 什么是互联网Cookies?
- 零售领域中的网络安全基础
- 如何在网络安全方面防止身
- 什么是诈骗网站?它们是什
- 什么是知识产权冲突?如何
- 在密码学中,什么是扩展排
- 什么是“解压炸弹”(Zip Bomb
- 在密码学中,安全的哈希算
- “Cipher”指的是什么?
- 网络安全中的“Red Teaming”指
- Web3与Web3.0:它们之间有什么
- 漏洞赏金计划的概念
- 无线网络漫游与切换协议
- 不可路由协议与可路由协议
- 什么是虚假的杀毒软件?
- DApp开发是什么?
- 安全层析成像与分层攻击者
- 什么是“网络春季大扫除”
- 什么是“僵尸饼干”?能否
- 为什么Web3至今仍未成为主流
- 在计算机领域里,什么是“Su
- 如何防止暴力攻击?
- 实施无线分割技术
- 诊断和解决网络速度缓慢问
- 什么是Round Cipher?
- 什么是互联网标准?
- 如何追踪一个电子邮件地址
- 用于入侵检测与预防的网络
- DNSSEC(域名系统安全扩展)
- BGP路由聚合与路由汇总
- 如何扫描Zip文件中的病毒或
- IPv6邻居发现与无状态地址自
- 如何防止启动扇区被病毒感
- 什么是网络诽谤?
- 什么是虚拟通道?
- OTP与密码的对比
- 什么是潜在有害程序(PUP)
- 世界知识产权组织是什么?
- 分布式系统与集群式系统的
- 什么是反向DNS?
- 网络法律的重要性是什么?
- 如何对Chrome浏览器进行病毒
- 什么是“计算机破解专家”
- 在网络安全领域,什么是“
- EDR与EPP有什么区别?
- 什么是跟踪Cookie?如何阻止
- 什么是灰软件?
- 什么是数字版权管理(Digital
- 数字认证的类型
- 什么是安全电子邮件?
- 反向域名劫持是什么?
- 为什么AES能够取代DES、3DES和T
- 计算机中的“Gopher”是什么
- 网络犯罪中的网络破坏行为
- 什么是“哑终端”呢?
- 什么是用户认证策略?
- 能源行业中的网络安全基础
- 什么是数字逮捕?
- 什么是通信设备?
- 网络功能虚拟化(NFV)实施
- Unicode转换格式是什么?
- 什么是正数字足迹和负数字
- 长密码的优缺点
- 什么是NACK(否定确认)?
- 直通电缆与交叉连接的电缆
- 计算机网络与分布式系统的
- 密码的类型有哪些?
- 什么是DNS劫持?
- 什么是命令?
- 摘要函数与哈希函数之间有
- 什么是“Zip Bomb”,它是如何
- 如何报告不同类型的网络钓
- 如何连接到互联网?
- 如何防止SIM卡交换攻击?
- 计算机网络中,延迟与抖动
- 如何防止内部威胁?
- 密码学中的消息完整性
- Twofish加密算法
- 802.11ac与802.11n的比较
- 什么是S-Box替换?
- ipconfig和ifconfig之间的区别是
- 哈希算法在密码学中的运用
- 在密码学中,什么是强碰撞
- 什么是网络勒索行为?
- 强大的网络数据平面语言:P4
- 什么是数据包的分割?
- 密码学与密码分析之间的区
- 什么是浏览器劫持程序?
- Mac与Message Digest之间的区别
- WPA3与WPA2有什么区别呢?
- 什么是安全自动化?
- 什么是明文?
- WAN优化与WAN加速的区别
- VoIP与传统电话服务之间的对
- 在密码学中,什么是消息与
- VPN能保护你免受黑客的攻击
- 加密技术是如何用于安全性
- 管理SSH密钥的13种最佳实践
- 在分布式系统中,各个节点
- 如何检测暴力攻击?
- 网络文件系统(NFS)与服务
- 什么是“Mount”?它的功能与
- 什么是钓鱼攻击(Whaling Phishi
- 什么是数据泄露?定义与预
- 密码与密钥的对比
- 在密码学中,EBE模式与CBC模
- 如何对数字设备进行一次彻
- 加密货币是如何使用加密技
- FDM、TDM和WDM之间的区别
- 密码学中的电子密码本(Elect
- 在密码学中,Nonce到底指的是
- OpenFlow与NETCONF的比较
- 文档指纹与消息摘要之间有
- 分布式多媒体系统是什么?
- 在密码学中,什么是N2问题?
- 《Digest》与数字签名之间的
- 如何在分布式存储中持久保
- 密码学中的移位密码技术
- 网络安全中的数字取证
- 分布式系统相关面试问题
- 分布式系统领域的优秀书籍
- 分布式系统原理是什么?
- 在密码学中,什么是指纹技
- 什么是“信任网络”?
- 什么是单字母替换加密法?
- 加密与哈希、加盐技术的区
- 集中式系统与分布式系统
- 什么是密码?
- 密码破解是什么?
- 如何创造积极的数字足迹?
- 什么是商业间谍软件?
- HTTP是什么?
- 什么是数字身份?
- SD-WAN与MPLS的比较
- 网络负载均衡:轮询方式 vs.
- 动态主机配置协议(DHCP)与
- 什么是票证授予服务器(Ticke
- 什么是非否认性?
- IP网络中的虚拟长度子网掩码
- 什么是标题栏?它的作用与
- 什么是“~”符号?它的含义
- 什么是网站审计?它的类型
- 什么是Rootkit?
- 什么是基于目的地的路由方
- 基于目的地的路由与基于源
- 对称密钥加密算法
- 什么是防欺骗技术呢?
- DSL与有线互联网的比较
- 无线网络标准:Wi-Fi 5(802.11a
- 什么是被动拓扑结构呢?
- 什么是Supernet?
- 网络地址转换(NAT)与代理
- 代理服务器与反向代理服务
- 分布式系统中的常见问题及
- 网络安全中的逆向工程技术
- 什么是“密码刷爆”行为?
- 为什么我们需要一个分布式
- 分布式系统在现实生活中的
- NGINX与Traefik之间的区别
- 什么是异常检测?
- 什么是生物识别认证?
- 什么是数据销毁?
- 为什么要构建分布式系统呢
- 分布式存储系统
- 什么是钓鱼攻击模拟?
- TCP数据包和IP数据报中,头部
- 数据是如何在计算机网络上
- 密码攻击与凭证填充的区别
- 当使用超过规定长度的电缆
- 网络犯罪调查
- 比特币的可扩展性问题
- 密码学的优点与缺点
- 什么是基于证书的认证?
- 什么是数字证书?
- 什么是工业控制系统(Industri
- 虚拟主机的工作原理是什么
- 密码学在医疗系统中是如何
- 光纤中的传播方式
- 什么是移动应用安全?
- 彩虹表攻击与字典攻击的比
- S/MIME到底是什么?
- 什么是智能卡阅读器?
- 在网络安全领域,移动设备
- 网络安全中的网络流量分析
- 什么是网络安全网格?其架
- 网络安全中的隐私工程究竟
- 什么是互联网协议(IP)?
- 受限应用协议(Constrained Appli
- 什么是安全远程访问?
- 网络法律的优缺点
- TCP快速打开与TCP/IP加速技术
- 什么是网络安全审计?
- 数字签名算法(DSA)
- 硬件钱包和软件钱包之间有
- 基于证书的认证是如何工作
- 什么是网络战?
- 什么是移动设备管理(MDM)
- 交换式以太网是什么?
- 什么是安全启动?
- 什么是物联网安全?
- 什么是网络空间?
- 欺诈与伪造的区别
- 金融领域中的网络安全基础
- 非对称密钥加密是什么?
- 如何在Java网络编程中高效地
- 理解关键基础设施中的网络
- 什么是密码漏洞?
- 计算机取证调查程序的五个
- 密码轰炸与字典攻击之间的
- 网络取证技术是什么?
- 什么是网络破坏行为?如何
- 计算机取证的各种类型
- QUIC和HTTP/3究竟是什么?
- HTTP/2究竟是什么?
- 网络霸占行为
- 什么是端口80?
- 加密算法的基础知识
- 什么是网络韧性?
- HTTP/3是什么?它与HTTP/2有何
- 什么是快速以太网?
- 制造业中的网络安全问题
- 什么是网络安全战略?
- 计算机网络的用途
- 物联网中的加密技术
- 儿童和青少年网络安全基础
- SHA-256和SHA-3
- 量子密钥分发(QKD)
- 用于网络流量优化的边缘AI技
- 网络认证协议:RADIUS、TACACS+
- 什么是动态IP地址?
- 什么是每秒千字节数(KBps)
- 什么是网络安全意识?
- 什么是数据隐私?
- SMTP与LMTP之间的区别
- 什么是安全令牌?
- 什么是每秒兆比特数(Mbps)
- 什么是网络虚拟化?
- 为什么UDP比TCP更快呢?
- 什么是隐写技术?
- 三重DES(3DES)
- 调制与解调之间的区别
- 互联网与网络的区别
- 什么是局域网(LAN)?了解
- 互联网网络的类型
- 令牌桶算法是什么?
- 用于车辆自组织网络的SDN技
- BGP(边界网关协议)的高级
- 网络时间协议(NTP)的安全
- 针对RSA算法的选择密码文本
- 什么是IP多播呢?
- TCP拥塞控制算法:Reno、New Ren
- WebSockets协议与长连接机制
- 如何在Windows 11中绕过“将您
- 计算机网络教程
- CDN的全称是**内容分发网络**
- 先进的NAT技术:端口地址转
- 基带与宽带同轴电缆的区别
- POP和POP3电子邮件协议之间的
- 流控制传输协议(SCTP)
- 分布式系统中的身份验证
- 最小汉明距离
- 什么是网络端口?
- 工业控制系统中的加密技术
- 分层路由是什么?
- 网络故障排除技术:Ping、Trac
- 路由选择是什么?
- 无线网络中的动态频谱共享
- 安全架构:类型、要素、框
- 计算机网络中的错误校正
- 苹果Safari浏览器的架构
- 计算机网络中的最短路径算
- Diffie-Hellman密钥交换与完美前
- RSA盲签名是什么?
- Anycast路由及其应用
- 网络监控与数据包捕获技术
- Google Chrome浏览器中的“网络
- Microsoft Edge浏览器中的网络状
- 无线传感器网络中的加密技
- 什么是混合拓扑结构?
- 什么是动态ARP检查?
- IEEE 802.11 MAC层改进技术
- 无线网络中的机会路由机制
- RARP数据包格式
- 什么是小型计算机系统接口
- 光纤电缆是什么?
- 计算机网络中的量子后密码
- IPsec(互联网协议安全)的隧
- OSI模型中物理层的功能
- 实现高可用性和冗余性的网
- 在网络中,物理地址和逻辑
- IPv6过渡机制:6to4、Teredo、ISA
- 会话层的功能
- 什么是多播源发现协议?
- 区分服务(DiffServ)与流量分
- 什么是Smart DNS呢?
- DNS负载均衡:轮询方式、全
- 光纤光传输
- 移动IP与网络移动性协议
- 5G网络中的网络分割技术
- VxLAN与NVGRE:它们有什么区别
- SMTP扩展功能:STARTTLS和DANE
- 计算机网络中的“网关”是
- 地址解析协议 – ARP
- 网络中的端口是什么?
- SSL的工作原理
- 互联网协议上的以太网(Ether
- ARP欺骗与ARP中毒
- 计算机网络中的微波技术
- 代理服务器的优势是什么?
- 传输层协议是什么?
- 网络层协议是什么?
- 广播路由是什么?
- TCP/IP中的应用层协议
- TCP/IP数据包格式
- 计算机网络中的分层架构
- 计算机网络中的中继器
- 网络拓扑结构是什么?
- 什么是调制解调器?
- 带宽有限的信号
- IMAP与POP3、SMTP的区别是什么
- DNS、VPN和Smart DNS:哪一种最
- POP3是什么?即邮件邮局协议
- 光纤的应用有哪些?
- 什么是ARP欺骗?——ARP攻击
- 简单文件传输协议 – TFTP
- 在计算机网络中,什么是流
- 在计算机网络中,什么是负
- 非指导性媒体
- 如何在Packet Tracer中模拟高流
- OSI模型中的网络层
- 集线器与中继器的区别
- 为什么TCP被称为“面向连接
- 个人局域网的优势与劣势
- STOMP协议是什么?
- 广播网络的类型有哪些
- 什么是公共IP地址?
- 什么是网状网络?
- 如何找到回环地址?
- 什么是电子邮件病毒?
- 计算机网络中存在的错误类
- 分布式系统中的容错性
- 子网掩码参考表
- TCP、UDP和SCTP协议之间的区别
- 什么是RJ45连接器呢?
- 用于并行处理器的互连网络
- WLAN与Wi-Fi之间的区别
- VIRUS的全称是……
- 如何在Cisco Catalyst交换机上创
- 密码学教程
- OSI模型中的传输层
- 网络安全领域中,僵尸病毒
- 在网络安全领域,僵尸网络
- 基础设施与“基础设施较少
- 数据通信教程
- 什么是垃圾邮件?
- 什么是机器人、僵尸网络以
- “不同计算机网络之间的区
- 电路交换机的结构
- 码分多路复用
- 什么是卫星子系统?
- 为什么在数据链路层和网络
- 如何计算往返时间?
- AES与Twofish之间的区别
- 切换 | 计算机网络
- RC4与AES之间的区别
- 什么是Ethereum灵活杠杆指数?
- 传输层中的崩溃恢复机制
- 卫星和光纤互联网
- 延迟与吞吐量的区别
- 分布式系统中的语言同步机
- 集中式账本与分布式账本之
- 计算机网络中的“广播”指
- MAC地址与随机MAC地址
- AES与RSA加密方法的区别
- 网络附加存储的实现方式
- 在密码学中,p-box指的是什么
- 什么是加密货币指数呢?
- SMTP与HTTP之间的区别
- 在Cisco环境中配置OSPF接口成
- Ripple(XRP)Liquid Index究竟是
- 噪声信道协议是什么?
- 分布式系统的优点与缺点
- 针对WiFi网络的无线DOS攻击
- 无线通信中的波束成形类型
- 用于故障排除的Windows网络相
- OSI模型和TCP/IP模型
- 使用NGROK的HTTP服务器,运行
- CRE8指数究竟是什么?
- 不同类型的加密货币和代币
- 什么是去中心化交易所呢?
- 内联网与虚拟专用网络之间
- 什么是Altcoin呢?
- 计算机网络中的数字到数字
- 网关与调制解调器的区别
- VLAN与VPN之间的区别
- VLAN与VSAN之间的区别
- 网络物理系统与嵌入式系统
- 双工技术是什么?
- 连接方式:蓝牙
- 什么是元宇宙代币和元宇宙
- 什么是Dogecoin?
- 配置 OSPF 自动成本参考带宽
- 在Cisco环境中配置每个接口的
- 计算机网络的相关参数/维度
- 分布式系统中的协议与约定
- 临时使用的TCP协议
- CDMA近距通信问题
- 无线局域网中的暴露终端问
- 在 CISCO Packet Tracer 中创建的
- 无线传感器网络中使用的MAC
- 如何在Packet Tracer中创建计算
- 如何在 CISCO Packet Tracer 中在
- 什么是宏病毒?它们是如何
- 什么是服务器名称指示(Serve
- 无线通信中的自适应均衡技
- 在 Cisco Packet Tracer 中,如何
- 遥感技术的应用
- 无线通信链路的结构
- 无线通信中无线电波的传播
- 非对称加密
- IPv6的优势
- 本周的纵横字谜游戏#7(适用
- Cisco WLC的WPA2 PSK认证方式
- IP地址分配与子网划分之间的
- 局域网、城域网和广域网的
- 无线通信中的衰落现象
- 在密码学中,PRG、PRF和PRP的
- 戴维斯-迈耶哈希函数
- Dash加密货币是什么?
- 奈奎斯特采样率与奈奎斯特
- 网络物理系统简介
- WSNs中的S-MAC协议
- 网络物理系统与物联网之间
- 具有缓冲能力和序列信息的TC
- Stellar Blockchain究竟是什么?
- 分层式自组织网络路由协议
- 无线通信中的Friis方程
- 如何使用自定义函数将实时
- 网络应用的原则
- 密码学中的Merkle-Damgard方案
- 光纤通道层
- 什么是外部IP地址?
- 用于优化TCP协议的Karn算法
- 从4G到5G的转型
- ARP协议数据包格式
- 逻辑链接控制与适配协议(L2
- 什么是“有槽的ALOHA”呢?
- 什么是纯粹的ALOHA呢?
- 传感器网络中的数据收集
- SCTP数据包结构
- 计算机网络中的MBone简介
- Hazelcast与Redis之间的区别
- 支付渠道网络(PCN)
- 在密码学中,对称密钥的长
- 网络管理与网络监控之间的
- 网络拥塞与网络延迟之间的
- 网络拓扑结构与网络协议之
- 服务质量(QoS)与用户体验质量
- Usenet到底是什么?
- RabbitMQ与SQS之间的区别
- 主干端口与接入端口之间的
- Omega网络的简介
- MQTT与WebSocket的比较
- 网络地址转换与域名系统的
- 安全可靠的传输协议
- 密码学中的CAST算法
- 在密码学中,什么是乘法密
- 智能合约中的再进入攻击
- 无线网络中,WCDMA指的是什么
- 频分多址技术(FDMA)
- 计算机网络中使用的卫星切
- 网络中的需求分配多址接入
- RJ14和RJ21的配色方案
- RJ11颜色代码
- 网络层协议与应用层协议的
- 如何删除 Cisco 路由器和交换
- 网络控制单元
- 如何通过判断数据包是单播
- EverNote与SimpleNote的比较
- 电话系统是如何运作的?
- 计算机应急反应小组(CERT)
- 切换与配置
- 面向初学者的 CCNA 教程
- 使用DMZ来开放端口的优缺点
- 细胞分裂与细胞分割
- 在Cisco中配置本地用户认证
- 什么是Cisco iOS文件系统?
- 无线传感器网络中的数据传
- 无线网络中的 polling机制与 IS
- 自适应流媒体播放与DASH格式
- 在Cisco iOS设备上验证闪存内
- 如何使用 Bitcoin-Cli 来检测分
- 与局域网相关的流量控制问
- 在浏览器中,Max Parallel HTTP Co
- 网络安全与网络管理之间的
- 数据加密与数据压缩之间的
- 无线网络中TCP性能方案的分
- 延迟重复确认机制(DDA)
- FHSS与DSSS之间的区别
- 多因素认证
- 如何在 web3 项目中实现 JSON-RP
- Hyperledger中的Sawtooth PBFT究竟
- 什么是加密货币的流动性池
- 如何在Windows系统中检查开放
- 什么是网络边界?
- Cisco中常见的iOS导航技术
- 如何在闪存不足的情况下运
- Hyperledger Fabric中的配置生成
- Hyperledger中的REST API
- 如何配置用户认证?
- 思科交换机上的MAC地址表
- 在Cisco环境中配置RIP计时器
- CCNA中的无线技术原理
- 局域网部门职能
- 手动寻址与自动寻址
- 蓝牙模式
- 如何将路由器用作网关?
- 在以太坊生态系统中使用Ether
- 计算机网络中以太网技术的
- 局域网交换机是如何工作的
- 关键的安全概念
- 单模光纤
- 如何设置路由器?
- Cisco iOS命令层级结构
- 请比较带内管理和带外管理
- 如何在Cisco Packet Tracer中定位
- 如何建立安全的网络?
- Hyperledger Fabric中的交易流程
- 什么是IPv6地址规划?
- 如何在Cisco Packet Tracer中部署
- 什么是IP下一跳列表?
- 思科交换机中的内存缓冲机
- 请比较一下物理接口和电缆
- 如何创建公钥/私钥对?
- Virtual Box中的网络安全工具包
- WLAN组件的物理基础设施连接
- 松散型光纤电缆与紧束型光
- 思科公司的第3层交换机
- 如何访问Wi-Fi路由器的设置?
- RJ45颜色代码
- 如何通过以太网传输RS232数据
- CCNA中的光通信技术
- 网络文档的重要性
- 如何通过电脑解锁交换机的CL
- 如何在设备上设置静态IP地址
- 如何检查无线路由器上的NAT
- 如何配置思科交换机的防火
- 如何查看有线和无线网络接
- 思科无线架构与接入点模式
- 如何确定路由器上所使用的
- 路由表各要素的解析
- 思科中采用分层网络结构的
- 思科路由器错误代码
- 划分本地网络的标准
- 确定路由器如何做出转发决
- 在Cisco环境中配置RIP路由度量
- 网络层中的终端设备
- 在Cisco环境中配置EIGRP静态邻
- 在Cisco设备上配置RIP触发更新
- 如何在Packet Tracer上创建Web服
- 在Cisco环境中,配置NAT以实现
- 思科中网络组件的角色与功
- libp2p、devp2p和RLPx之间的区别
- CCNA中的虚拟化基础概念
- 在Cisco设备上配置EIGRP计时器
- 在CCNA中,什么是DMZ网络呢?
- 在Cisco环境中配置RIP路由汇总
- 什么是小型办公室或家庭办
- 配置和验证Interswitch连接的方
- 网络功能虚拟化
- CCNA中的主机路由
- 用于验证客户端操作系统IP参
- 在Cisco环境中配置OSPF网络类
- 在Cisco环境中配置RIP接口选项
- 在Cisco路由器中,配置寄存器
- Cisco中的无线加密方法
- “毒逆”与“分裂的地平线
- 如何解决接口和电缆相关的
- 如何配置、验证以及解决与IP
- 在Cisco环境中配置RIP的默认信
- 什么是Switch命令行界面?
- 在Cisco设备上配置EIGRP stub模
- CCNA中的“最后一道防线”指
- CCNA中的接入端口(数据和语
- 通过Telnet会话使用CLI的过程
- 配置 NAT 以节省 IP 地址的步
- Schiper Eggli Sandoz协议
- 分层网络设计
- 如何用一个调制解调器来连
- 在Cisco环境中配置EIGRP的最大
- 脊柱-叶片式建筑结构
- 在Cisco环境中配置OSPF路由器ID
- 涉及思科路由器配置备份的
- 如何向Windows路由表中添加静
- 5G网络架构
- 明文与密文区别
- 如何在Cisco环境中配置EIGRP汇
- 在Cisco设备上配置EIGRP的“Spli
- 配置RIP静态邻居关系
- VSAT(极小型孔径终端)
- 在Cisco Packet Tracer中配置EIGRP
- 备份和恢复 Cisco IOS 的过程
- 在Cisco中配置基本的密码认证
- 使用 Packet Tracer 在无线路由
- 对称密码模型
- 在Cisco环境中配置IPv6访问控
- 计算机网络中的“桥接”是
- 在Cisco环境中配置OSPF静态邻
- 线编码
- 在Cisco环境中创建虚拟局域网
- 在GSM网络中,用于WAP传输的
- 配置 OSPF 的最大路径数
- 在Cisco设备上配置EIGRP被动接
- 在思科交换机中配置接口的IP
- 在Cisco环境中配置OSPF优先级
- 在Cisco环境中配置OSPF计时器
- 思科交换机上的端口已配置
- 什么是扩频技术?
- 在Cisco设备上配置OSPF被动接
- 配置 OSPF 默认路由的传播方
- 在Cisco环境中配置OSPF路由汇
- Cisco中的动态NAT配置
- Cisco中的静态NAT配置
- 移动宽带技术
- MAC学习与老化
- 数据中心基础设施与设施的
- 在CCNA课程中学习的MAC知识
- 在Cisco环境中配置OSPFStub区域
- 网络中的2层与3层架构
- 请解释一下OSPF中的DR/BDR选举
- 配置适用于IPv6的OSPF协议——
- 在Cisco中配置回环接口
- 为IPv6配置RIP——Cisco中的RIPng
- 在Cisco环境中配置多区域OSPF
- 什么是网络中心?它是如何
- 思科IOS交换机中的特权调制
- CCNA中的生成树协议
- 如何让各种应用程序在TCP和UD
- 电缆护套的作用是什么?
- Firsthop冗余协议
- 分布式系统中的集中式架构
- 使用CRC实现的Python – Stop & Wa
- 路由器组件、启动过程以及
- 什么是DHCPv4操作?
- FCP(光纤通道协议)
- 主机名称简介
- 通用异步接收器发送器协议
- 网络控制协议(NCP)
- 可靠的数据传输技术 RDT 3.0
- 什么是“Frame Flooding”?
- 曼彻斯特编码与差分曼彻斯
- 路由器启动顺序
- 什么是网络自动化?
- 数据链路连接标识符(DLCI)
- 在Cisco设备上配置路由信息协
- 什么是文件服务器呢?
- 什么是IPv6内部站点自动隧道
- 网络基础设施
- 分布式系统中安全性的设计
- RPL(IPv6路由协议)
- 帧中的CRC如何判断数据是否
- 正交幅度调制
- RESTful Web服务
- CCNA速查表
- 什么是去矿化区?
- 基于服务的防火墙服务(FWaaS
- 如何解决“SSL/TLS握手失败”
- 什么是信号连接控制部分(SC
- 计算机网络 – 快速参考手册
- 路由器是如何工作的呢?
- 基于服务的安保解决方案(SE
- 重新分配中的路由循环
- 思科的三层分层模型
- 在Cisco环境中配置和验证VLAN
- 为思科中的某个接口配置IP地
- 在网络中识别Web应用防火墙
- EDI的类型(电子数据交换)
- Cisco中的星形拓扑与网状拓扑
- IPv6 EUI-64(扩展唯一标识符)
- 计算机网络中,GUI与CLI的区
- Cisco中环形拓扑与总线拓扑之
- 在Cisco设备上配置RIP版本1和2
- 6LoWPAN究竟是什么?
- Cisco中星形拓扑与环形拓扑之
- 拨号连接与宽带连接的区别
- CDMA在当今蜂窝通信领域的重
- 什么是ESMTP(扩展简单邮件传
- 分布式计算系统的演变
- 使用Curl和Telnet连接来调用Web
- Cisco Packet Tracer中的基本防火
- Z-Wave协议
- 使用 Cisco Packet Tracer,通过3
- 完美的前向保密性
- CCNA中的全球单播地址
- Cisco路由协议的各项指标
- 配置并验证以客户端和服务
- 分布式系统中的群件是什么
- 蓝牙帧结构
- 如何在Cisco路由器上配置默认
- 如何在Packet Tracer中配置终端
- 配置初始路由器设置的步骤
- 在思科设备中,两个局域网/
- 在Cisco路由器上实现静态路由
- 以太网与SDH之间的区别
- 在Cisco Packet Tracer中配置DHCP和
- Cisco中的基本交换机配置
- 光纤中的包层结构
- 在Cisco设备上实现混合拓扑结
- Cisco环境中的EIGRP实现
- Cisco中的DHCP服务器配置
- 我们如何从Active Directory域服
- 在Cisco环境中实施FLSM的方法
- 在Cisco环境中实施VLSM的方法
- 在Cisco设备上实现RIP路由配置
- 在Cisco Packet Tracer中实施子网
- 在Cisco设备中实施树形拓扑结
- 在Cisco环境中实现网格拓扑结
- Cisco路由器中,用户模式与特
- 在Cisco环境中实现环形拓扑结
- 在Cisco环境中实施总线拓扑结
- 什么是DSLAM呢?
- 互联网连接的类型
- MD5算法到底是什么?
- 网络邮箱与电子邮件客户端
- 本地VLAN
- 配置、验证以及排除 EtherChann
- Z-Wave是什么?
- USB与FireWire之间的区别
- 传输层中的统一资源名称(UR
- 通过图形用户界面设置IP地址
- 如何在 CISCO 路由器上配置 IPv
- 配置并验证单区域OSPFv2
- 使用 `ipconfig` 命令来设置IP地
- 什么是网络控制器?
- 什么是最小以太网帧大小?
- HID与NID之间的区别
- 配置和验证多个交换机之间
- 思科路由器中的默认路由
- 什么是IPv6的无状态地址自动
- 什么是OSP光纤电缆呢?
- 配置新的WLAN网络的步骤
- 什么是浮动静态路由?
- 配置路由器ID的步骤
- 分布式共享内存的设计与实
- 分布式系统中,良好的消息
- 分布式系统中的架构风格
- 分布式系统中用于文件访问
- 思科路由器中的IPv6地址分配
- 分布式系统简介
- 插座的种类
- 源端口与目的端口之间的区
- 本地地址链接
- 什么是广播域?
- 什么是逻辑网络?
- DNS消息格式
- OSPF实现
- 电子邮件协议
- RMI与Socket之间的区别
- 什么是调制?
- 接入点与信号增强器之间的
- 什么是气泡存储器呢?
- CDMA与GPRS之间的区别
- 什么是MAC地址表?
- CCNA与CCENT之间的区别
- 排名前50的CCNA面试问题及答
- 路由协议代码
- 网络中的私有IP地址
- 什么是数据包转发?
- 网络中的默认网关
- TELNET中的网络虚拟终端是什
- 如何找到自己的默认网关IP地
- 蓝牙与低功耗蓝牙的区别
- 静态负载均衡与动态负载均
- OSPF区域类型
- 路由器的内部组件
- 分布式系统中的负载均衡方
- 什么是SSL/TLS握手过程?
- ISP和OSP之间有什么区别呢?
- 一台计算机最多可以拥有多
- 如何在家中设置VoIP电话?
- 分布式系统中的文件服务架
- VPN如何影响互联网速度?
- 什么是“引导通道”?
- 什么是IP路由?
- 在计算机网络中,BOOTP和RARP
- 在计算机网络中,MSS和MTU的
- 分布式系统中的原子提交协
- 信息保障与信息安全之间的
- 接入点与路由器的区别
- 什么是无线接入点?
- 什么是生存时间限制(Time-to-
- 分布式系统中避免死锁的问
- 分布式系统中处理死锁的策
- 分布式系统中导致死锁的条
- 等待图死锁检测结果
- 链路聚合控制协议
- 分布式系统中的异常处理
- 分布式系统中的调度与负载
- 协议数据单元(PDU)
- 分布式系统中的任务分配方
- MTP3层的各种功能特性
- 分布式系统中的文件模型
- 为什么TCP连接终止需要四方
- IPsec协议
- VPN中的NAT穿越是如何实现的
- 数据报拥塞控制协议 – DCCP
- 局域网交换机的运行模式
- RFI与LFI之间的区别
- 比例积分控制器以及改进型
- 可靠的用户数据报协议 – RUD
- 受控延迟队列调度机制
- 用于 RPC 的通信协议
- 分布式系统的性能优化
- 在分布式系统中,通过消息
- 什么是无状态服务器?
- 分布式系统中的处理失败问
- ECN+、ECN+/Wait、ECN+/TryOnce,以
- 显式拥塞通知的工作原理
- 什么是ECN( Explicit Congestion No
- 可靠的数据传输技术(RDT)2.
- 可靠的数据传输技术 RDT 2.1
- 什么是HTTP状态代码呢?
- 各种红队纪律措施/类型
- 什么是SST(结构化蒸汽传输
- 分布式系统中的RPC实现机制
- 分布式系统中的轻量级远程
- 网络安全中的心理特征分析
- 分布式系统中的过程迁移
- 线性分组码与卷积码之间的
- 分布式系统——RPC中的调用
- 分布式系统——RPC中的参数
- 分布式系统中的服务器管理
- 通信过程中的编码与解码
- 分布式系统中的过程寻址方
- 分布式系统中的多数据图消
- 配置生成树协议的Portfast模式
- IGRP路由协议
- 什么是消息缓冲?
- OSI安全架构
- 用于物联网/机器对机器通信
- 网络安全领域的可信系统
- 什么是封装安全载荷?
- 道德黑客——所需的技能、
- 如何避免ARP中毒?
- 随机早期检测(RED)队列调
- 路由器中的被动队列管理
- 什么是IPsec隧道?
- 网络安全中的“欺骗行为”
- Web服务器及其面临的攻击类
- 网络安全中的数字证据收集
- X.509认证服务
- 分布式系统中的Stub生成
- 分布式系统——RPC的透明性
- 远程过程调用(Remote Procedure
- HSRP与VRRP与GLBP协议的区别
- 分布式系统中的打包处理
- 网络安全中的入侵者
- 什么是电子签名?
- 网络安全的历史
- 防火墙设计原则
- IPv4头部中的选项字段
- TCP头部中的选项字段
- AIMD算法
- 三路握手协议与慢启动算法
- TCP公平性措施
- 比例速率降低——TCP丢包恢
- 分布式系统中的事件排序问
- 在切换过程中,如何决定采
- 道德黑客攻击——检测工具
- 分布式系统中的三层客户端
- 计算机取证技术
- 什么是消息处理程序?
- 什么是网络取证?
- Diffie-Hellman与RSA之间的区别
- 什么是网络伦理?
- CISM与CISSP认证的比较
- TCP中的损失恢复方法:速率
- TCP中用于数据恢复的快速恢
- 互联网标准化的重要性
- 什么是“Provisioning”?
- 帧中继中的本地管理接口(Lo
- Kerberos认证是什么?
- TCP中的选择性确认机制(Selec
- 如何禁用思科交换机和路由
- 在RIP、EIGRP和OSPF中,被动接
- 使用DHCP服务器来设置IP地址
- MTU和MSS如何影响网络?
- 移动取证——定义、用途与
- 差分分析与线性密码分析
- VoIP攻击的类型及应对措施
- 网络安全指标
- 公钥基础设施
- 消息认证要求
- 什么是多态性病毒?
- 安全工程师与安全架构师的
- 什么是TCP New Reno?
- 什么是脆弱性评估?
- 什么是网络安全框架?
- 分布式系统中的波与传输算
- 无死锁的包交换
- 网络攻击对组织运营的影响
- 勒索软件的几种类型
- 什么是“空会话”?
- 什么是系统加固?
- 网络安全的相关要素
- 什么是网络恐怖主义?
- 网络安全技术的应用
- 电子邮件的工作原理
- 什么是各种恶意软件的来源
- 对电子商务的各种威胁类型
- SSL与HTTPS——哪种更安全?
- 与公共Wi-Fi相关的风险
- 什么是白帽黑客、灰帽黑客
- 什么是Transaction Server呢?
- Spanning Tree协议是如何选择指
- 局域网交换
- 那么,EIGRP邻居和拓扑表到底
- 什么是BGP中毒?
- 什么是ATP(AppleTalk事务协议
- 什么是FTP欺骗攻击?
- BPDU是如何生成的,以及BPDU的
- 使用示例的 TCP Reno 协议
- TCP/IP的历史
- 什么是Stateful Inspection?
- MITRE ATT&CK框架究竟是什么?
- 什么是SPX(序列式数据包交
- 如何降低遭受 CSRF、XSRF 或 XSS
- VTP与DTP之间的区别
- TCP Tahoe和TCP Reno
- 数据包丢失检测算法
- 什么是目录遍历攻击?
- TCP标志位总共保留了多少位
- 黑客行为与合法黑客行为的
- 什么是TCP窗口缩放技术?
- 用于拥塞控制的慢启动重启
- 什么是TCP快速打开机制?
- HTTP/2与HTTP/1.1之间的区别
- 什么是以太网供电技术(POE
- 软件定义边界技术(Software-De
- 如何找到适合网络的合适MTU
- 如何确定最优的MTU和MSS大小
- BOOTP是如何工作的呢?
- 生成树协议中的拓扑结构变
- 生成树路径成本值
- 什么是光纤电缆接续?
- 桥接协议数据单元的类型
- 计算机网络中EIGRP数据包的类
- 什么是数据加密?
- 什么是Traceroute?它的功能是
- CCNA和CCNP之间有什么区别呢?
- TLS 1.2与TLS 1.3之间的区别
- 什么是Web应用程序防火墙?
- 什么是路由环路?如何避免
- 社交网络分析的类型
- 什么是BPDU Guard?如何配置BPDU
- 网络中的“毒瘤反转”现象
- SCCP与MTP3之间的区别
- 什么是交换机端口?
- OSI模型中的数据链路层
- 绑定壳与反向壳之间的区别
- 计算机网络中的动态路由究
- GPRS传输的是哪些信号呢?
- 什么是通信服务提供商(CSP
- 在局域网中,什么是端口阻
- 损坏的访问控制系统
- VPI的全称是……
- DORA是如何运作的?
- 计算机网络中的威胁、漏洞
- 什么是桥协议数据单元(BPDU
- 计算机网络中的延迟失真指
- 什么是电路级网关?
- 服务器端模板注入
- 什么是“大嘴蛙”呢?
- 什么是FTP反弹攻击?
- 物联网SSL证书的需求及其相
- CRC和FCS之间有什么区别呢?
- 什么是事务处理监控器(Trans
- 局域网交换机与存储区域网
- VTP模式有哪些呢?
- 什么是WRAN(无线区域网络)
- 什么是数字增强型无绳通信
- 交换机、路由器与集线器的
- 在保护Cisco路由器时,使用了
- 帧中继是如何工作的呢?
- 什么是云防火墙呢?
- LACP与PAGP:它们之间有什么区
- EVDO(Evolution Data Only)到底是
- 什么是消息导向中间件(Messa
- 什么是“Crosstalk”呢?
- 如何设置局域网?
- CDP(Cisco Discovery Protocol)攻
- 什么是回环地址?
- 什么是Web Shells呢?
- 用C/C++语言编写的程序,用于
- 无状态与有状态数据包过滤
- 什么是SS7协议栈?
- 对于VPN来说,需要制定什么
- URI的全称是“统一资源标识
- 哪种连接方式最理想呢?光
- 单模光纤与多模光纤电缆的
- 什么是帧检查序列?
- 为什么OSI参考模型如此重要
- 使用 Cisco Packet Tracer进行路由
- 如何计算子网中的主机数量
- FTP服务器的工作原理及其优
- 什么是匿名FTP(文件传输协
- 什么是Cisco发现协议(CDP)?
- 使用 Cisco Packet Tracer来设计串
- 使用 Cisco Packet Tracer进行文件
- 默认VLAN与本地VLAN之间的区别
- IP地址中的“网络ID”和“主
- 在客户端-服务器环境中,中
- 什么是远程代码执行(RCE)
- 什么是电子邮件客户端?
- sh与bash之间的区别
- 快速生成树协议
- 各种网络协议及其用途
- 以太网电缆的种类
- 什么是数字网络?
- GPRS与WAP之间的区别
- 什么是同轴电缆?
- 基于会话的身份验证与基于
- CAT5e与CAT6之间的区别
- CAT6和CAT6A之间究竟有什么区
- 生成树协议(STP)与快速生
- VLAN与子网之间的区别
- 什么是IP封锁?
- 什么是网络拥塞?常见的成
- 通信与传输之间的区别
- DAC与MAC之间的区别
- 链路层发现协议(LLDP)
- 传输控制协议(TCP)
- 生成树端口状态
- 高级加密标准(AES)
- 解析器视图(基于角色的CLI
- 什么是Syslog服务器?它是如
- 思科设备上的内存类型
- 防止目录遍历漏洞
- 伪基站攻击的预防及相关案
- 网络防火墙的类型
- 深度包检查
- 传输控制协议(TCP)适合在
- 什么是DNS文本记录?
- 波特率及其重要性
- MTP3与MTP3B之间的区别
- 什么是直通切换?
- CISCO路由器中使用了哪些不同
- SOCKS5代理有哪些好处呢?
- 如何使用SFTP来传输文件?
- 针对3G移动网络的攻击行为
- 数据通信——定义、组成部
- SSH本地与远程端口转发之间
- 127.0.0.1与0.0.0.0之间的区别
- 什么是“同源策略”(Same Ori
- 什么是网络访问控制?
- 如何在TCP中计算最大段大小
- 什么是网络交换机?它是如
- 不同类型的交换机端口
- 什么是窃听攻击?
- EIGRP有什么好处呢?
- NAT的优缺点有哪些?
- ICMP(互联网控制消息协议)
- 192.168.0.0这个IP地址是什么?
- 图像隐写技术的性能指标
- 什么是指定港口呢?
- 带宽是什么?
- 什么是统一威胁管理(UTM)
- Bootstrap协议(BOOTP)
- 什么是网络地址?
- 以太网的应用
- 在网络中,数据封装与解封
- 互联网安全协议的类型
- 根端口与指定端口之间的区
- 域名与服务器之间的区别
- 分布式系统中,负载均衡与
- FireWire是什么?
- IP地址作为逻辑地址,而MAC地
- 在软件定义网络中,用于推
- 软件定义网络实现的类型
- 封装与解封装之间的区别
- 软件定义网络的架构
- RPC消息协议
- 带宽与速度之间的区别
- 为什么Netflix在视频流传输中
- 为什么YouTube使用的是TCP协议
- 位填充与位去除的实现
- 网络分段
- VPN在企业界中被如何使用呢
- 为什么IP地址被称为“逻辑”
- 数据通信与数字通信之间的
- SFTP文件传输协议
- 理解机器人物联网
- 什么是数据掩蔽?
- 如何减轻DDoS攻击的影响?
- 如何找到你的Mac地址
- 数据封装与解封装是如何工
- 深层网络:互联网的黑暗面
- WAF与防火墙之间的区别
- 如何降低延迟?
- 什么是延迟?
- “Ping”到底是什么?
- 在 Cisco IOS交换机上配置端口
- 两个IP地址可以相同吗?
- 哈希技术和哈希碰撞现象的
- 什么是广播风暴呢?
- 什么是DNS放大攻击?
- 什么是DDoS攻击的缓解措施?
- SNMPv3概述
- 在网络安全领域中的服务器
- 计算机图形中的等离子体显
- A类网络地址的有效范围
- 什么是下一代防火墙?
- 在Windows系统中设置静态IP地
- 什么是代理防火墙?
- 使用防火墙的重要性
- 现实生活中,TCP和UDP的应用
- 如何在Cisco路由器上配置DHCP
- 无线渗透测试基础
- 双绞线电缆
- 如何在Cisco路由器与交换机上
- 使用Cisco Packet Tracer来实施星
- 视频流传输中,TCP与UDP的对
- 在 Windows 10 中配置 IP 地址
- 比特币现金是什么?
- IPv4与IPv6在地理定位方面的差
- 数据压缩简介
- 勒索软件解析:其运作方式
- OSI模型中的会话层
- 究竟是什么决定了比特币的
- 比特币的四大核心概念
- 行为互联网概述
- OSI模型中的表示层
- 对接站的概述
- 缓解比特币中的攻击行为
- 比特币的基本组成部分
- 黑客的几种类型
- DNS中的记录
- OSI模型中的应用层
- 浏览器中显示的URL长度
- 在网络安全领域,身份与访
- 数据丢失预防技术及其运作
- 用C语言实现的简单客户端/服
- URL组成部分与网络术语
- 什么是存在已知漏洞的组件
- LiFi:通往新型通信方式的道
- FTP与SSH之间的区别
- IPv6和DNSSEC:它们的适应速度
- IEEE 1901.2a标准的介绍
- 电子数据交换分析师
- IEEE 802.15.4技术的介绍
- WCDMA与GSM之间的区别
- 在PING操作之前,交换机是如
- 长连接与WebSocket之间的区别
- 这正是为什么在使用TCP/IP模
- 网络浏览器
- 无线通信中的GPRS架构
- 破解密码技术
- OSI模型与TCP/IP模型之间的相
- TCP扫描工作原理
- 安全Shell架构
- 你应该了解的50个常见端口
- 在网络安全方面,不存在速
- 存储型跨站脚本攻击与反射
- 计算机网络的类型
- 如何在Cisco Packet Tracer(虚拟
- 在计算机网络中实现“搭便
- TCL脚本用于演示递归过程
- TCL脚本用于演示各种操作过
- 路由器与B路由器之间的区别
- 数据报子网中的拥塞控制
- 应用交付网络概述
- 硬件木马是什么?
- 用于传输的红外光
- 应用交付控制器(ADC)概述
- 基于服务的机器学习(MLaaS)
- 使用ARP欺骗技术的MITM攻击
- 无线城域网(WMAN)概述
- 数据通信中的多路复用方式
- Manets AODV reactive routing协议的
- TCL脚本用于模拟NS2中的链路
- 什么是客户端漏洞利用?
- IrDA(红外数据协会)
- 三层物联网架构
- 推导纯ALOHA协议的效率
- TCL脚本通过if-else语句来判断
- TCL脚本,用于通过循环语句
- TCL脚本可以借助switch语句来
- 无线通信中的GSM技术
- 精确时间协议(Precision Time Pr
- NTP与PTP之间的区别
- 无线通信中的空间滤波(波
- SFTP与TFTP之间的区别
- Cookies | 网络安全
- 电子邮件礼仪/规范
- SSH与SFTP之间的区别
- P2P如何能够自行实现扩展/发
- 单因素认证与多因素认证之
- 集群计算的概述
- 媒体网关控制协议(MGCP)
- 微服务安全性的介绍
- 用于临时网络环境中实现公
- 黑客技术入门
- 超宽频段网络
- 无线广域网络(WWAN)概述
- 互联网的管理与所有权
- UDP头部的相关示例
- Wi-Fi标准是什么?
- 云计算中的网络虚拟化
- IP地址的结构与类型
- Go与Erlang之间的区别
- 计算机技术术语
- 无线个人区域网络(WPAN)概
- 反病毒软件 | 它的优点与缺
- IP-in-IP封装
- 简化版数据加密标准 | 第二
- 计算机网络中各种类型的节
- OpenVAS:安全评估工具
- 一些已知的病毒与蠕虫程序
- VPS与VDS之间的区别
- SNAT与DNAT之间的区别
- WLAN与WWAN之间的区别
- 计算机网络中的IPv4地址耗尽
- TCL脚本用于通过TCP协议生成FT
- OSI模型中的物理层
- 反键盘记录程序
- 往返时间(RTT)与生存时间
- 在客户端与服务器之间设置
- 无噪音通道协议
- SPF协议框架简介
- 密码攻击简介 | 道德黑客技
- 数字化生活与数字化痕迹
- 基于软件的键盘记录程序
- 双因素认证的重要性
- 密码学与网络安全之间的区
- 软件加密与硬件加密之间的
- GSM与GPRS之间的区别
- 分词与掩蔽之间的区别
- 应用程序安全与网络安全之
- 数据通信的标准组织
- 计算机网络中的协议与标准
- 键盘记录器与远程访问木马
- Worm Watcher & Antidotes究竟是什
- 分词与加密之间的区别
- 加密与密码学之间的区别
- Anycast路由技术的介绍
- 频分多址技术的优缺点
- 抵押管理(电子商务)
- 软件安全与网络安全的区别
- 网络管理员与网络工程师之
- 网关的介绍
- 目标IP地址
- 使用OSI模型时,通信是如何
- 结构化编程与面向对象编程
- 控制结构与控制语句之间的
- 硬件键盘记录器
- 远程访问木马
- 网络交流中使用的表达方式/
- 什么是特洛伊木马?定义、
- 在信息安全领域,Slammer Worm
- IPv6的兴起
- 电子邮件蠕虫
- ILOVEYOU病毒
- 加密病毒
- 在网络安全领域,什么是认
- 密码学中的密码熵
- X.25网络的PLP
- 数据报交换与虚拟电路交换
- 简化版的数据加密标准密钥
- 如何更改Windows、Mac、Ubuntu和A
- 互联网邮件访问协议(IMAP)
- FTP与HTTP之间的区别
- 加密与编码之间的区别
- 域名与URL之间的区别
- 关于构建可靠网络的考虑因
- 哈希、加密和编码之间的区
- 数据库与搜索引擎之间的区
- 超级计算机与嵌入式计算机
- 微型计算机与迷你计算机之
- 服务器与大型机之间的区别
- IMAP与SMTP之间的区别
- MAPI与SMTP之间的区别
- 搜索引擎与主题目录之间的
- 网络拓扑结构中的最优性原
- 移动主机之间的路由选择
- 考虑交通状况的路由选择
- 中继器的优缺点
- 通过浏览器来理解HTTP协议
- 枢纽的优缺点
- 云架构与云工程之间的区别
- 解决方案架构与云架构之间
- 在TCP协议中,构建一个简单
- 单工传输模式与半双工传输
- 单工传输模式与全双工传输
- 半双工传输模式与全双工传
- 无线电传输的优缺点
- 网络时间协议(NTP)
- SSL证书
- 网络脚本病毒
- 渗透测试与道德黑客行为的
- 同步TDM与统计TDM之间的区别
- DWDM与OTN之间的区别
- 如何在Windows 10系统中修改MAC
- 数据安全与数据完整性之间
- QoS优化技术
- 伯明翰·施皮尔·斯蒂芬森协
- 路由器上的端口转发功能,
- Vegas A(改良版TCP-Vegas)
- 道德黑客攻击——实用的网
- 各种认证协议的类型
- 传统加密方式
- 网络安全中的事件处理
- 渗透测试与漏洞评估之间的
- TCP-Vegas的基本概念
- Nmap扫描
- 密码分析及攻击类型
- 分布式系统中的群体通信
- RSA和数字签名
- 数据挖掘中的多层关联规则
- 安全外壳协议与TLS协议
- 为我们提供无线的保险箱—
- WAP与I-mode的性能对比
- SONET与OTN之间的区别
- WDM与SONET之间的区别
- 克隆式网络钓鱼攻击
- 网络钓鱼攻击
- spear-phishing攻击
- 固定式 VoIP与非固定式 VoIP之
- UMTS与GSM之间的区别
- SHA1与SHA256之间的区别
- 虚拟私人网络 – VPN
- URL与链接之间的区别
- WDM与CWDM之间的区别
- 点对点链接与星形拓扑网络
- 互联网管理
- Skype简介
- SONET与DWDM之间的区别
- Li-Fi的优缺点
- SDN与SDN-WAN之间的区别
- CAN与MAN之间的区别
- CAN与WAN之间的区别
- 局域网与CAN网络之间的区别
- 10千兆以太网
- 网络接口卡(NIC)的优缺点
- 内联网的优缺点
- 域名简介
- 非对称数字用户线路简介
- 有线电视网络
- 计算机网络中的乌托邦式简
- WDM与DWDM之间的区别
- 802.11ac的优缺点
- 静态IP地址的优缺点
- 专用IP地址的优缺点
- ESS的优缺点
- PDH与SDH之间的区别
- 路由器的优缺点
- 电信技术的优缺点
- 时分多址接入技术的优缺点
- VoLTE的优缺点
- CDMA的优缺点
- LDAP与OAuth 2之间的区别
- 远程会议的优缺点
- GPS的优缺点
- 光学字符识别器的优点与缺
- LDAP与RADIUS之间的区别
- Kerberos与RADIUS之间的区别
- CWDM与DWDM之间的区别
- 光纤电缆的优点与缺点
- 云计算与分布式计算之间的
- 电子签名与数字签名的区别
- 硬件与网络之间的区别
- LDAP与Kerberos之间的区别
- 双绞线技术的优缺点
- 树形拓扑结构的优点与缺点
- 虚拟机相较于可移植容器所
- 互联网的优势与劣势
- 网络安全——枚举的类型
- SONET与SDH之间的区别
- 标签识别 消息格式
- EPC Gen 2物理层
- 网页
- 什么是网状拓扑结构?
- 在教育领域中,什么是抄袭
- 用于收集系统信息的CMD命令
- WiMax与LTE之间的区别
- 硬件防火墙与软件防火墙之
- WEP与WPA之间的区别
- McAfee与Windows Defender之间的区
- 管理你的数字足迹
- 什么是星型拓扑结构?
- 网络脚本及其类型
- 针对基于工作量证明(Proof of
- 在 Microsoft Azure 的 IAAS 平台上
- VPN与APN之间的区别
- OSPF与IS-IS之间的区别
- 密码学设计原则
- 防止垃圾邮件的防护机制
- 先进的移动电话系统
- 千兆以太网简介
- 在网络安全领域,客户端过
- DVR与NVR之间的区别
- IP摄像头与监控摄像头的区别
- 光纤中的接头类型
- 互联网、内联网和外联网
- 社区天线电视
- 移动电话系统
- Cloudflare是什么?它的运作方
- 独立基本服务集的介绍
- RTS/CTS与DTR/DSR流量控制之间的
- 数字用户线路技术
- 下一代网络(NGN)
- 传统数据中心与软件定义数
- 用于数据传输的有线电视
- BSS与ESS之间的区别
- BSS与ISS之间的区别
- 电话网络简介
- 如何使用SYN Cookie来防止SYN Flo
- 云会计与桌面会计之间的区
- FTPS与SFTP之间的区别
- 网络管理员与系统管理员的
- 笔记本电脑与上网本之间的
- 商标与域名之间的区别
- 内部调制解调器与外部调制
- 总线拓扑结构的优点与缺点
- 对称条纹线
- 网络架构的演变
- 混合拓扑结构的优缺点
- WLAN的优缺点
- HTTP与HTTPS的区别
- 互联网与万维网之间的区别
- 以太网的优点与缺点
- 单播与组播之间的区别
- 单播与广播之间的区别
- 广播与多播之间的区别
- 5G智慧的无线通信力量
- 环形拓扑的优缺点
- 可路由协议与不可路由协议
- 二维动画与三维动画之间的
- XSS与CSRF之间的区别
- UDP与RTP之间的区别
- SDN控制器(Ryu和ODL)
- 短信与文本消息之间的区别
- 网络安全——通过指挥与控
- 宽带与DSL之间的区别
- 光纤宽带连接
- LLC提供的服务类型
- 计算机网络中的有效载荷
- 网络攻击的类型
- 千兆无源光网络(GPON)的基
- WiFi及其相关修正案
- 流密码
- 什么是有限广播地址?
- VRC与LRC之间的区别
- 校验和与CRC之间的区别
- 分布式系统中的矢量时钟
- REST API与WebSocket API之间的区
- 云托管与专用主机之间的区
- 云托管与共享托管之间的区
- Flutter与Xamarin之间的区别
- WiFi通话
- 几代无线通信技术
- 无线 fidelity-6(WiFi-6)简介
- 纵向冗余校验(LRC)/二维奇
- 网络会议与视频会议之间的
- 理解物联网中的“事物”
- 电子商务与移动电子商务之
- 物联网的5层架构
- Rootkit与恶意软件之间的区别
- Rootkit与Spyware之间的区别
- Rootkit与广告程序的区别
- Rootkit与勒索软件之间的区别
- Rootkit与特洛伊木马之间的区
- Rootkit与病毒之间的区别
- Rootkit与Scareware之间的区别
- Rootkit与蠕虫的区别
- scareware与特洛伊木马之间的
- scareware与广告软件的区别
- 惊悚软件与蠕虫程序的区别
- scareware与病毒之间的区别
- scareware与spyware之间的区别
- scareware与恶意软件之间的区
- 恐吓软件与勒索软件的区别
- 物联网中的连接性挑战
- LoRaWAN与NB-IoT之间的区别
- 会话发起协议
- 蠕虫与恶意软件之间的区别
- 恶意软件与特洛伊木马之间
- 特洛伊木马与广告软件的区
- 蠕虫与广告程序的区别
- 病毒与广告软件的区别
- 广告软件与间谍软件的区别
- 病毒与间谍软件之间的区别
- 蠕虫与间谍软件之间的区别
- 病毒与特洛伊木马的区别
- 蠕虫与特洛伊木马之间的区
- 什么是最大段大小?
- 蠕虫与病毒的区别
- 蠕虫病毒与勒索软件之间的
- 保护环
- 密集波分复用
- 特洛伊木马与勒索软件之间
- 广告软件与勒索软件的区别
- 互联网电话协议 | H.323
- HTTP状态代码 | 服务器错误响
- 间谍软件与勒索软件的区别
- 病毒与勒索软件之间的区别
- 同一站点脚本编写
- LoRaWan与Sigfox之间的区别
- 计算机网络的重要性
- 虚拟网络的基础原理
- 不可路由的地址空间
- 错误检测码 – 校验和
- 敏感数据泄露漏洞
- Active Directory渗透测试
- SOC与NOC之间的区别
- 什么是SameSite Cookies以及CSRF保
- 转向——在网络内部进行移
- 光纤通道基础
- 域名解析与URL处理
- 流量控制与错误控制的区别
- 输入/输出端口
- 直线纪律的执行方式
- 垂直冗余校验(Vertical Redundan
- 交互式零知识证明
- 模拟通信与数字通信
- DSS与ESS之间的区别
- SDA底层网络与上层网络
- 使用Packet Tracer来搭建一个基
- 1-persistent、p-persistent以及Non-p
- FDMA、TDMA和CDMA之间的区别
- 域名系统(DNS)服务器的工
- 混合光纤同轴网络管理
- 什么是特洛伊木马程序?
- SCTP与UDP之间的区别
- 软件定义网络控制器
- 在PPP配置中启用PPP调试命令
- 入侵检测与预防的方法
- 软件定义网络与传统网络之
- 什么是信号系统-7呢?
- 传统广域网与SD广域网之间的
- 创建PPP及其相关参数
- Granovetter在社交网络中的“弱
- 802.16与802.11标准之间的区别
- PPP配置中的ADD PPP命令
- 配置PPP所需的命令
- 碎片化简介
- Ethereum测试网络简介
- 委托式Proof of Stake(DPoS)
- 原型验证系统(PVS)
- IP欺骗
- 虚拟现实与沉浸式技术的对
- 网络协议的要素
- 点对点协议(PPP)自动操作
- 传统防火墙与下一代防火墙
- 点对点协议(PPP)自动事件
- 控制平面与数据平面的区别
- SIP与PRI之间的区别
- SIP与ISDN之间的区别
- Qubes OS简介
- 下一代网络与传统网络之间
- VoIP与POTS之间的区别
- RMI与CORBA之间的区别
- PPP自动机状态
- 服务器虚拟化
- VoIP与PSTN之间的区别
- 电子邮件与Gmail之间的区别
- 带宽分配控制协议(BACP)
- 带宽分配协议(BAP)
- 如何连接两个路由器以扩展
- 点对点协议(PPP)套件
- WiFi与GiFi之间的区别
- 理解Tethering网络
- 蓝牙与LiFi之间的区别
- PAP与CHAP之间的区别
- 沉浸式技术——增强现实
- 点对点协议封装
- 云网络
- 点对点协议(PPP)的阶段模
- TELNET简介
- WiFi与MiFi之间的区别
- Syslog消息记录协议
- 点对点协议(PPP)帧格式
- ISDN协议架构
- 不同类型的CAPTCHA
- CAPTCHA代码是什么?
- SCTP与TCP之间的区别
- 链路访问协议D通道(LAPD)
- 链路接入协议平衡型帧类型
- 链路接入过程,平衡帧格式
- 优化后的链路状态路由协议
- SMTP响应
- 链路接入协议(LAP)
- SMTP命令
- 二进制同步通信(BISYNC)
- 物理层中的设计问题
- IGRP与BGP之间的区别
- BISYNC的帧格式
- SCTP的全称是……
- LMP全称:Fullform
- 交通形态控制
- SAML认证
- 热与冷的迁移
- 逻辑单元编号(LUN)掩蔽
- 数据链路层协议的示例
- 云计算的未来
- 端口转发分析工具(SPAN)
- 同步数据链路控制(SDLC)的
- MQTT的基本特性 | 第4部分
- MQTT的基本特性 | 第3部分
- MQTT的基本特性
- SDLC的不同传输状态
- 远程登录简介
- 专用交换系统(Private Branch Ex
- 什么是Pastejacking?
- X.25结构
- X.25网络的组成部分
- 无线局域网中的隐藏站问题
- 逻辑链接控制协议数据单元
- MQTT的基本特性 | 第二部分
- polling与流媒体播放——概念
- 在SDLC过程中所使用的衍生协
- 条件访问系统及其功能
- 指甲上的数据存储
- Wibree Technology究竟是什么?
- ZumoDrive与RapidShare之间的区别
- SDLC的基本框架结构
- SDLC的类型与拓扑结构
- 高级数据链路控制(HDLC)封
- HDLC的基本框架结构
- 分层路由协议与扁平路由协
- 基于MAC争用的预约D-PRMA机制
- HDLC帧的类型
- HDLC中的各种传输模式
- DNS查询
- HDLC所提供的配置类型
- HDLC协议的站点类型
- 户外移动模型 | 高斯-马尔可
- SNMP与Syslog之间的区别
- 家庭局域网(HAN)的介绍
- Microsoft Teams与Cisco Webex之间的
- 数据链路层中的线路纪律
- 数据链路层中的错误控制
- Skype与Facebook Messenger之间的区
- 以太网发送器算法
- 流量控制
- 数据链路层中的各种封装方
- 去中心化网络——Web3
- 数据链路层所提供的服务
- Microsoft Teams与Skype之间的区别
- Redis 流水线处理
- 计算机网络的物理组成部分
- E-Ball技术究竟是什么?
- 黑莓技术的介绍
- 5笔PC技术的介绍
- 3D互联网的引入
- 无接触式触摸屏技术
- 超级手机的介绍
- 商业智能与预测分析之间的
- Web请求的工作原理
- 谷歌与微软之间的区别
- 工程领域中,B.E.与B.S.之间的
- 关于LTE技术的25个事实
- IP地址与端口号之间的区别
- 通用路由封装隧道
- 网络协议与通信方式
- 计算机网络的特征
- Facebook Messenger与Telegram Messenge
- SRTP的全称是**安全传输协议**
- 随机游走
- AEP全称:AEP Fullform
- 随机路点模型
- 端点安全软件与杀毒软件之
- Novell NetWare简介
- Thunderbolt与USB-C之间的区别
- 多协议标签交换(MPLS)
- TitanFile与Wuala之间的区别
- Tresorit与Wuala之间的区别
- HCL Connections与Zetta之间的区别
- Yandex Disk与Wuala之间的区别
- iCloud与Zetta之间的区别
- Jumpshare与Zetta之间的区别
- AngularJs与Google Web Toolkit (GWT)
- 硬件与固件之间的区别
- 局域网中的轻量级实时通信
- 对OSI模型及各协议协议的批
- 消息队列遥测传输协议(MQTT
- MediaFire与Zetta之间的区别
- TitanFile与Zetta之间的区别
- Tresorit与Zetta之间的区别
- 芥末与Zetta之间的区别
- Wuala与Zetta之间的区别
- Mega与Zetta之间的区别
- Metro以太网服务的类型
- Metro以太网(MetroE)
- 服务原语
- Fastag、条形码、二维码以及NF
- Fastag、条形码以及NFC之间的
- 二维码、条形码以及NFC之间
- Fastag、QR码与NFC之间的区别
- 二维码与NFC之间的区别
- 条形码与二维码之间的区别
- 条形码与NFC之间的区别
- Fastag与NFC之间的区别
- Fastag与QR码之间的区别
- Fastag与条形码之间的区别
- 无连接服务
- 面向连接的服务
- 接口与服务
- HDMI与VGA之间的区别
- Zigbee与Wi-Fi之间的区别
- 边界网关协议(BGP)与路由
- DHCP Snooping
- 根据架构分类的计算机网络
- 动态主机配置协议的工作原
- C++与Go之间的区别
- NBP全称:NBP Fullform
- 关于计算机病毒的有趣事实
- BigDL与Caffe之间的区别
- 杀毒软件与反间谍软件之间
- 生成树拓扑结构(Spanning Tree
- 传输层安全协议(TLS)握手
- 计算机网络中的协议层次结
- 生成树协议(Spanning Tree Protoc
- 分布式组件对象模型(DCOM)
- 传输技术的类型
- 早期标记释放与延迟标记释
- 计算机网络面临的挑战
- spanning tree协议简介
- 互联网中继聊天(IRC)
- 计算机取证报告格式
- Apache与Nginx之间的区别
- 芥末与Wuala之间的区别
- Thunderbolt 2与Thunderbolt 3之间的
- AMQP与HTTP协议之间的区别
- 创建网站的钓鱼页面
- .com、.net和.org域名之间的区
- ShareFile与MiMedia之间的区别
- Yandex Disk与MiMedia之间的区别
- 芥末与MiMedia之间的区别
- Tresorit与MiMedia之间的区别
- TitanFile与MiMedia之间的区别
- 腾讯云与MiMedia之间的区别
- SugarSync与MiMedia之间的区别
- SecureSafe与MiMedia之间的区别
- AIX与HP-UX之间的区别
- 云计算与集群计算之间的区
- OneDrive与MiMedia之间的区别
- Mega与MiMedia之间的区别
- MediaFire与MiMedia之间的区别
- Jumpshare与MiMedia之间的区别
- iCloud与MiMedia之间的区别
- HCL Connections与MiMedia之间的区
- Zoom、Google Meet和Cisco Webex之间
- AFP全称:Fullform
- 物联网的引入
- 数据隐私与数据保护之间的
- 移动认证工具的用途
- 数据隐私与数据安全之间的
- XQuery与XSLT之间的区别
- Google Meet与Cisco Webex之间的区
- Zoom与Google Meet之间的区别
- WiFi中继器与WiFi扩展器的区别
- 校园局域网概述
- Dropbox与MiMedia之间的区别
- Google Drive与MiMedia之间的区别
- 近距局域网概述
- 桌面区域网络(DAN)的概述
- 域名系统(DNS)区域
- Cheerio和Puppeteer之间的区别
- 信用卡诈骗
- 移动通信的分类
- .com与.net域名之间的区别
- ADSP全称:AppleTalk数据流协议
- RFID与条形码之间的区别
- SSH与SSL之间的区别
- AURP全称:AURP Fullform
- XSD的全称是……
- 组件与对象之间的区别
- 文档类型定义(DTD)与XML模
- MQTT协议与HTTP协议之间的区别
- Wuala与ShareFile之间的区别
- ZumoDrive与ShareFile之间的区别
- Amazon Drive与RapidShare之间的区
- Amazon S3与RapidShare之间的区别
- iCloud与RapidShare之间的区别
- Jumpshare与RapidShare之间的区别
- Zetta与ShareFile之间的区别
- MediaFire与RapidShare之间的区别
- Mega和RapidShare之间的区别
- OneDrive与RapidShare之间的区别
- Yandex Disk与RapidShare之间的区
- ShareFile与RapidShare之间的区别
- Ubuntu One与RapidShare之间的区别
- Wuala与RapidShare之间的区别
- Zetta与RapidShare之间的区别
- Amazon Drive与pCloud之间的区别
- Amazon S3与pCloud之间的区别
- 百度云与pCloud之间的区别
- BorgBase与pCloud之间的区别
- Backblaze B2与pCloud之间的区别
- Ubuntu One与ShareFile之间的区别
- MediaFire与Ubuntu One之间的区别
- Yandex Disk与ShareFile之间的区别
- 芥末与ShareFile之间的区别
- TitanFile与ShareFile之间的区别
- 腾讯云邮箱与ShareFile之间的
- Tresorit与ShareFile之间的区别
- Box与pCloud之间的区别
- CloudMe与pCloud之间的区别
- Dropbox与pCloud之间的区别
- Google Drive与pCloud之间的区别
- Mega与pCloud之间的区别
- OneDrive与pCloud之间的区别
- SecureSafe与pCloud之间的区别
- SugarSync与pCloud之间的区别
- 腾讯云存储与pCloud之间的区
- TitanFile与pCloud之间的区别
- Tresorit与pCloud之间的区别
- TDMA与CDMA之间的区别
- FDMA与CDMA之间的区别
- FDMA与TDMA之间的区别
- 非持续型与p-持续型CSMA之间
- 1-Persistent与p-Persistent CSMA之间
- 1-Persistent与Non-Persistent CSMA之
- AMQP与JMS之间的区别
- HTTP状态代码 | 重定向响应
- Google Voice与Skype之间的区别
- Google Voice与JustCall之间的区别
- Google Voice与Dingtone之间的区别
- Google Hangouts与Skype之间的区别
- ISCII编码
- .com与.org域名之间的区别
- 多媒体取证
- 恢复被删除的数字证据
- WWW的全称是“World Wide Web”。
- VCD 完整形式
- Google Hangouts与Google Duo之间的
- 发送短信与发送电子邮件之
- 不同版本的蓝牙技术
- 路由器与集线器的区别
- 交换机上的帧转发方法
- Google Voice与Google Duo之间的区
- Amazon S3与MiMedia之间的区别
- 百度云与MiMedia之间的区别
- BorgBase与MiMedia之间的区别
- Backblaze B2与MiMedia之间的区别
- Box与MiMedia之间的区别
- 博客与视频博客之间的区别
- OT网络与IT网络之间的区别
- RFID的全称是“射频识别”。
- Amazon Drive与MiMedia之间的区别
- 服务器操作系统与客户端操
- HRMA协议
- 个人区域网络(PAN)概述
- 交换堆叠概念
- HBase与Cassandra之间的区别
- CloudMe与MiMedia之间的区别
- 思科交换机配置的基本命令
- IIOT与IOT之间的区别
- AWS与Heroku之间的区别
- 瓦伦蒂娜·塞尔弗与维图索之
- Box与CloudMe之间的区别
- 芥末与pCloud之间的区别
- Yandex Disk与pCloud之间的区别
- ShareFile与pCloud之间的区别
- RapidShare与pCloud之间的区别
- Ubuntu One与pCloud之间的区别
- Wuala与pCloud之间的区别
- ZumoDrive与pCloud之间的区别
- Zetta与pCloud之间的区别
- 虚拟局域网(VLAN)的类型
- Backblaze B2与CloudMe之间的区别
- 安全机制的类型
- MediaFire与pCloud之间的区别
- Jumpshare与pCloud之间的区别
- iCloud与pCloud之间的区别
- HCL Connections与pCloud之间的区
- SugarSync与RapidShare之间的区别
- 腾讯云盘与RapidShare之间的区
- TitanFile与RapidShare之间的区别
- Tresorit与RapidShare之间的区别
- 芥末与RapidShare之间的区别
- EBGP与IBGP之间的区别
- 百度云与RapidShare之间的区别
- HTTP头部信息 | Content-Security-Po
- Box与RapidShare之间的区别
- CloudMe与RapidShare之间的区别
- Dropbox与RapidShare之间的区别
- Google Drive与RapidShare之间的区
- HCL Connections与RapidShare之间的
- BorgBase与RapidShare之间的区别
- Backblaze B2与RapidShare之间的区
- HCL Connections与ShareFile之间的
- iCloud与ShareFile之间的区别
- Jumpshare与ShareFile之间的区别
- MediaFire与ShareFile之间的区别
- Mega与ShareFile之间的区别
- SecureSafe与ShareFile之间的区别
- SugarSync与ShareFile之间的区别
- OneDrive与ShareFile之间的区别
- BorgBase与ZumoDrive之间的区别
- Box与ZumoDrive之间的区别
- Dropbox与ZumoDrive之间的区别
- Google Drive与ZumoDrive之间的区
- HCL Connections与ZumoDrive之间的
- iCloud与ZumoDrive之间的区别
- Jumpshare与ZumoDrive之间的区别
- MediaFire与ZumoDrive之间的区别
- Amazon Drive与Ubuntu One之间的区
- Amazon S3与Ubuntu One之间的区别
- 百度云与Ubuntu One之间的区别
- Backblaze B2与Ubuntu One之间的区
- BorgBase与Ubuntu One之间的区别
- Mega与Ubuntu One之间的区别
- OneDrive与Ubuntu One之间的区别
- SecureSafe与Ubuntu One之间的区别
- SugarSync与Ubuntu One之间的区别
- 腾讯云邮箱与Ubuntu One之间的
- TitanFile与Ubuntu One之间的区别
- 防火墙与代理服务器的区别
- Tresorit与Ubuntu One之间的区别
- 芥末与Ubuntu One之间的区别
- Yandex Disk与Ubuntu One之间的区
- Wuala与Ubuntu One之间的区别
- ZumoDrive与Ubuntu One之间的区别
- Zetta与Ubuntu One之间的区别
- Amazon Drive与ShareFile之间的区
- Amazon S3与ShareFile之间的区别
- 百度云与ShareFile之间的区别
- Backblaze B2与ShareFile之间的区
- BorgBase与ShareFile之间的区别
- Box与ShareFile之间的区别
- CloudMe与ShareFile之间的区别
- Dropbox与ShareFile之间的区别
- Google Drive与ShareFile之间的区
- Box与Ubuntu One之间的区别
- CloudMe与Ubuntu One之间的区别
- Dropbox与Ubuntu One之间的区别
- Google Drive与Ubuntu One之间的区
- HCL Connections与Ubuntu One之间的
- iCloud与Ubuntu One之间的区别
- Jumpshare与Ubuntu One之间的区别
- Mega与ZumoDrive之间的区别
- OneDrive与ZumoDrive之间的区别
- SecureSafe与ZumoDrive之间的区别
- SugarSync与ZumoDrive之间的区别
- 腾讯云盘与ZumoDrive之间的区
- TitanFile与ZumoDrive之间的区别
- Tresorit与ZumoDrive之间的区别
- 芥末与ZumoDrive之间的区别
- 各种TCP和UDP端口
- 客户端/服务器型数据库管理
- Yandex Disk与ZumoDrive之间的区别
- Wuala与ZumoDrive之间的区别
- Zetta与ZumoDrive之间的区别
- RJ的全称是……
- Amazon S3与ZumoDrive之间的区别
- 百度云与ZumoDrive之间的区别
- Backblaze B2与ZumoDrive之间的区
- Amazon Drive与ZumoDrive之间的区
- CloudMe与ZumoDrive之间的区别
- Yandex Disk与Zetta之间的区别
- AWS中的安全组与网络ACL
- Dropbox与腾讯云邮箱之间的区
- MediaFire与腾讯云存储之间的
- MediaFire与Yandex Disk之间的区别
- Mega和Yandex Disk之间的区别
- Google Drive与Zetta之间的区别
- OneDrive与Yandex Disk之间的区别
- 恶意软件与勒索软件的区别
- Box与Zetta之间的区别
- CloudMe与腾讯云翼云之间的区
- Box与腾讯云通讯服务的区别
- BorgBase与腾讯云日志平台之间
- PGP与S/MIME之间的区别
- Mega与腾讯云之间的区别
- Backblaze B2与腾讯云数据库之
- OneDrive与腾讯云邮箱之间的区
- Jumpshare与Wuala之间的区别
- 移动设备的安全威胁
- MediaFire与Wuala之间的区别
- CloudMe与Wasabi之间的区别
- TitanFile与Tresorit之间的区别
- 百度云与腾讯云邮件之间的
- IoE与IoT之间的区别
- Mega与Wuala之间的区别
- SecureSafe与Wasabi之间的区别
- 腾讯云邮箱与Tresorit之间的区
- Dropbox与Zetta之间的区别
- SugarSync与Tresorit之间的区别
- iCloud与Tresorit之间的区别
- DAS与NAS之间的区别
- DAS与SAN之间的区别
- SugarSync与Wasabi之间的区别
- 亚马逊S3与腾讯云Weiyun之间的
- Amazon Drive与腾讯云Weiyun之间
- OneDrive与Zetta之间的区别
- EIGRP与BGP之间的区别
- BorgBase与SecureSafe之间的区别
- Backblaze B2与SecureSafe之间的区
- Amazon S3与Mega之间的区别
- 百度云与Mega之间的区别
- SecureSafe与Zetta之间的区别
- SugarSync与Zetta之间的区别
- Box与Tresorit之间的区别
- 腾讯云与Zetta之间的区别
- AIP全称:AIP Fullform
- CloudMe与Zetta之间的区别
- Google Drive与BorgeBase之间的区
- OneDrive与BorgBase之间的区别
- Amazon S3与CloudMe之间的区别
- OneDrive与Wuala之间的区别
- iCloud与Wuala之间的区别
- HCL Connections与Wuala之间的区别
- Dropbox与Wuala之间的区别
- SecureSafe与Wuala之间的区别
- SugarSync与Wuala之间的区别
- 会话层中的设计问题
- Backblaze B2与Wuala之间的区别
- BorgBase与Wuala之间的区别
- Box与Wuala之间的区别
- CloudMe与Wuala之间的区别
- SugarSync与Yandex Disk之间的区别
- 腾讯云盘与Yandex Disk之间的区
- 芥末与Yandex Disk之间的区别
- SecureSafe与Yandex Disk之间的区
- Amazon Drive与Wuala之间的区别
- Amazon S3与Wuala之间的区别
- Google Drive与Wuala之间的区别
- 百度云与Wuala之间的区别
- Amazon Drive与Zetta之间的区别
- Amazon S3与Zetta之间的区别
- 百度云与Zetta之间的区别
- Backblaze B2与Zetta之间的区别
- BorgBase与Zetta之间的区别
- SSL的全称是什么?
- 光保真技术简介
- 英特尔中心架构(Intel Hub Arch
- TitanFile与Yandex Disk之间的区别
- Tresorit与Yandex Disk之间的区别
- 物联网中的会话层消息协议
- 间谍软件与特洛伊木马之间
- CORBA与DCOM之间的区别
- SugarSync与腾讯云Weiyun之间的
- SecureSafe与腾讯云Weiyun之间的
- Dropbox与Yandex Disk之间的区别
- Box与Yandex Disk之间的区别
- BorgBase与Yandex Disk之间的区别
- Backblaze B2与Yandex Disk之间的区
- Jumpshare与Yandex Disk之间的区别
- CloudMe与Yandex Disk之间的区别
- Amazon S3与Yandex Disk之间的区别
- 百度云与Yandex Disk之间的区别
- Amazon Drive与Yandex Disk之间的区
- Google Drive与Yandex Disk之间的区
- HCL Connections与Yandex Disk之间的
- iCloud与Yandex Disk之间的区别
- Tresorit与Wasabi之间的区别
- TitanFile与Wasabi之间的区别
- 腾讯云与Wasabi之间的区别
- 双绞线、同轴电缆和光纤电
- “AS Override”与“Allow as In”
- 神经形态计算
- MediaFire与Wasabi之间的区别
- Jumpshare与Wasabi之间的区别
- SOAP与HTTP之间的区别
- Mega与Wasabi之间的区别
- OneDrive与Wasabi之间的区别
- WiFi扩展器与WiFi增强器的区别
- Backblaze B2与Wasabi之间的区别
- 百度云与Wasabi之间的区别
- Dropbox与Wasabi之间的区别
- 恶意软件与间谍软件的区别
- Amazon S3与Wasabi之间的区别
- Google Drive与Wasabi之间的区别
- HCL Connections与Wasabi之间的区
- WPS的全称是……
- Amazon Drive与Wasabi之间的区别
- iCloud与Wasabi之间的区别
- BorgBase与Wasabi之间的区别
- 长期演进技术(LTE)的优缺
- DTE与DCE之间的区别
- 盒子和芥末之间的区别
- Amazon Drive与TitanFile之间的区
- 射频识别技术的介绍
- Amazon S3与TitanFile之间的区别
- 单点登录(SSO)的介绍
- Backblaze B2与Tresorit之间的区别
- 数字水印及其类型
- CloudMe与Tresorit之间的区别
- 百度云与Tresorit之间的区别
- Amazon S3与Tresorit之间的区别
- BorgBase与Tresorit之间的区别
- Dropbox与Tresorit之间的区别
- Google Drive与Tresorit之间的区别
- Amazon Drive与Tresorit之间的区别
- HCL Connections与Tresorit之间的区
- GSM与LTE之间的区别
- MediaFire与Tresorit之间的区别
- OneDrive与Tresorit之间的区别
- SecureSafe与Tresorit之间的区别
- Jumpshare与Tresorit之间的区别
- Mega和Tresorit之间的区别
- Azure与GCP之间的区别
- 腾讯云Weiyun与TitanFile之间的
- SugarSync与TitanFile之间的区别
- SecureSafe与TitanFile之间的区别
- OneDrive与TitanFile之间的区别
- Mega与TitanFile之间的区别
- MediaFire与TitanFile之间的区别
- Jumpshare与TitanFile之间的区别
- Box与TitanFile之间的区别
- BorgBase与TitanFile之间的区别
- CloudMe与TitanFile之间的区别
- Backblaze B2与TitanFile之间的区
- 百度云与TitanFile之间的区别
- Dropbox与TitanFile之间的区别
- Google Drive与TitanFile之间的区
- HCL Connections与TitanFile之间的
- iCloud与TitanFile之间的区别
- 概率计算简介
- 高速下行分组接入技术简介
- 网络安全中的信息保障模型
- 百度云与SugarSync之间的区别
- MediaFire与SecureSafe之间的区别
- Google Drive与腾讯云文件存储
- HCL Connections与腾讯云通讯服
- iCloud与腾讯云邮箱之间的区
- Jumpshare与腾讯云翼云之间的
- Box与SecureSafe之间的区别
- Dropbox与SecureSafe之间的区别
- iCloud与SecureSafe之间的区别
- Jumpshare与SecureSafe之间的区别
- Box与SugarSync之间的区别
- 物联网网关
- 物联网的架构
- 物联网中的数据链路层通信
- CloudMe与SecureSafe之间的区别
- 百度云与SecureSafe之间的区别
- BorgBase与SugarSync之间的区别
- Amazon S3与SecureSafe之间的区别
- 同步TDM与异步TDM之间的区别
- HTTP头部信息 | 引用策略
- Google Voice与Google Hangouts之间
- Backblaze B2与SugarSync之间的区
- Amazon Drive与SecureSafe之间的区
- Google Drive与SecureSafe之间的区
- HCL连接与SecureSafe之间的区别
- Amazon Drive与SugarSync之间的区
- Amazon S3与SugarSync之间的区别
- SecureSafe与SugarSync之间的区别
- OneDrive与SugarSync之间的区别
- Mega与SugarSync之间的区别
- MAN的全称是……
- MediaFire与SugarSync之间的区别
- CloudMe与SugarSync之间的区别
- PPTP与OpenVPN之间的区别
- Dropbox与SugarSync之间的区别
- Google Drive与SugarSync之间的区
- Kerberos与SSL之间的区别
- Kerberos与NTLM之间的区别
- HCL Connections与SugarSync之间的
- iCloud与SugarSync之间的区别
- Jumpshare与SugarSync之间的区别
- 如何破解开放的无线网络?
- OneDrive与SecureSafe之间的区别
- Mega与SecureSafe之间的区别
- COAP协议与MQTT协议之间的区别
- WiFi技术与3G技术的区别
- HTTP头部信息 | 功能与政策说
- Box与Mega之间的区别
- BorgBase与Mega之间的区别
- CloudMe与Mega之间的区别
- Zwave与ZigBee之间的区别
- Backblaze B2与Mega之间的区别
- OSPF与IGRP之间的区别
- Dropbox与Mega之间的区别
- RIPv1与RIPv2之间的区别
- HCL Connections与Mega之间的区别
- 什么是AMR(自适应多速率编
- iCloud与Mega之间的区别
- Jumpshare与Mega之间的区别
- MediaFire与Mega之间的区别
- Bluejacking与Bluesnarfing之间的比
- 稳定的加密货币——加密货
- 数据链路层中的设计问题
- HTTP头部信息 | 内容处理方式
- HTTP头部信息 | 早期数据
- HTTP头部信息 | 链接
- 无线局域网(WLAN)
- SNMP的全称是**简单网络管理
- Google Drive与Mega之间的区别
- OneDrive与Mega之间的区别
- RTMP的全称是**Real-Time Media Prot
- Amazon Drive与Mega之间的区别
- 物理拓扑与逻辑拓扑之间的
- SSID的全称是“Service Set Identif
- Cisco Packet Tracer是什么?
- Tr0ll 3 CTF挑战的解析:从网络
- Kerberos版本4与Kerberos版本5之
- HTTP头部信息 | cache-control
- 单字母密码与多字母密码之
- Google Drive与MediaFire之间的区
- OneDrive与MediaFire之间的区别
- Amazon Drive与MediaFire之间的区
- 自适应路由算法与非自适应
- Amazon S3与MediaFire之间的区别
- 展示层中的设计问题
- 百度云与MediaFire之间的区别
- Backblaze B2与MediaFire之间的区
- Box与MediaFire之间的区别
- BorgBase与MediaFire之间的区别
- CloudMe与MediaFire之间的区别
- Dropbox与MediaFire之间的区别
- HCL Connections与MediaFire之间的
- iCloud与MediaFire之间的区别
- Jumpshare与MediaFire之间的区别
- HTTP头部信息 | ETag
- Dropbox与BorgBase之间的区别
- Box与BorgBase之间的区别
- 以数据为中心的安全机制
- 病毒与恶意软件之间的区别
- 2G与3G蜂窝网络之间的区别
- RIP与IGRP之间的区别
- 树形拓扑与总线形拓扑之间
- 网状拓扑与树形拓扑之间的
- 基于域的邮件认证、报告与
- SLIP – 串行线路互联网协议
- 并行虚拟机(PVM)与消息传
- 百度云与Jumpshare之间的区别
- Backblaze B2与Jumpshare之间的区
- Amazon Drive与HCL Connections之间
- Amazon S3与HCL连接的区别
- 百度云与HCL Connections之间的
- Backblaze B2与HCL Connections之间
- Google Drive与HCL Connections之间
- Box连接与HCL连接的区别
- BorgBase与Jumpshare之间的区别
- iCloud与Jumpshare之间的区别
- OneDrive与HCL Connections之间的区
- 光纤电缆与铜线之间的区别
- BorgBase与HCL Connections之间的区
- CloudMe与HCL Connections之间的区
- Dropbox与HCL Connections之间的区
- iCloud与HCL Connections之间的区
- HCL Connections与Jumpshare之间的
- 各种智能手机传感器
- Box与Jumpshare之间的区别
- 当我们输入一个URL时,会发
- CloudMe与Jumpshare之间的区别
- Dropbox与Jumpshare之间的区别
- NFS与CIFS之间的区别
- 瘦客户端与胖客户端的区别
- 网络附加存储(NAS)
- 物联网作为数字医疗保健系
- Google Drive与Jumpshare之间的区
- OneDrive与Jumpshare之间的区别
- Amazon Drive与Jumpshare之间的区
- 网络层服务
- Amazon S3与Jumpshare之间的区别
- MACAW协议
- RIP与EIGRP之间的区别
- Backblaze B2与BorgBase之间的区别
- Amazon S3与BorgBase之间的区别
- 百度云与BorgBase之间的区别
- 喷墨打印机与激光打印机的
- iCloud与BorgBase之间的区别
- Amazon Drive与BorgBase之间的区别
- CloudMe与BorgBase之间的区别
- IRTF的全称是……
- PPP的全称是**公私合作**。
- 下载与上传之间的区别
- 什么是DNS泄漏?
- iCloud与CloudMe之间的区别
- 百度云与CloudMe之间的区别
- RIP与OSPF之间的区别
- 密码学中的背包加密算法
- 百度云与Backblaze B2之间的区
- Google Drive与Backblaze B2之间的
- 重放攻击
- DoS攻击的类型
- OneDrive与Backblaze B2之间的区别
- Dropbox与Backblaze B2之间的区别
- Amazon Drive与CloudMe之间的区别
- 为什么HTTP并不安全呢?
- 计算机网络中的CATA协议
- HDFS中文件读取与写入的过程
- Google Drive与CloudMe之间的区别
- OneDrive与CloudMe之间的区别
- Dropbox与CloudMe之间的区别
- FPS的全称是“First Person Shooter
- 物联网中的无线媒体访问问
- 域与工作组之间的区别
- GRE的全称是**Graduate Record Exami
- iCloud与Backblaze B2之间的区别
- Amazon Drive与Backblaze B2之间的
- Amazon S3与Backblaze B2之间的区
- Amazon Drive与Amazon S3之间的区
- 远程直接内存访问(RDMA)
- Google Drive与Box之间的区别
- Amazon S3与Box之间的区别
- 百度云与Box之间的区别
- 网络的性能表现
- Backblaze B2与Box之间的区别
- 温特尼茨的单一调号方案
- Schnorr数字签名
- 计算机安全及其面临的挑战
- L2F的全称是……
- 边缘计算的优缺点
- Amazon Drive与Box之间的区别
- iCloud与Box之间的区别
- Dropbox与Box之间的区别
- OneDrive与Box之间的区别
- Lamport单签名方案
- 蜂窝网络与自组织网络之间
- HTTP头部信息 | 警告
- HTTP头部信息 | Access-Control-Allo
- HTTP头部信息 | 时间限制与源
- COM与DCOM之间的区别
- Dropbox与Amazon S3之间的区别
- OneDrive与Amazon S3之间的区别
- 亚马逊云盘与百度云之间的
- iCloud与百度云之间的区别
- Dropbox与Baidu Cloud之间的区别
- OneDrive与Baidu云之间的区别
- Google Drive与Baidu Cloud之间的区
- 无线网络安全 | 第1套
- WarDriving – 简介
- 数据通信系统的组成部分
- 计算机网络中的前向错误校
- OneDrive与iCloud之间的区别
- 别名/备用IP地址
- 网络与网络通信过程
- TCP/IP端口及其应用
- 具有碰撞避免功能的多路访
- 谷歌云数据库服务
- PCI-E与PCI-X之间的区别
- PCI与PCI-X之间的区别
- 环形拓扑与树形拓扑之间的
- 星型拓扑与树型拓扑之间的
- 身份验证
- RC4加密算法是什么?
- 什么是Wi-Fi?
- 卫星通信的优缺点
- 消息交换与数据包交换之间
- MAC协议的责任与设计问题
- MAC协议的分类
- 杀病毒软件与反恶意软件的
- 文件管理中的远程文件系统
- 什么是代理服务器?
- 无线网络安全 | 第二部分
- OPSEC简介?
- MANET与VANET之间的区别
- HTTP头部信息 | 保存的数据
- Ad Hoc网络的应用及其存在的
- 计算机系统中的缓冲机制
- 应用层中的动态域名系统(DD
- PCI与PCI Express之间的区别
- 安全运营中心(SOC)
- 云无线电接入网络(C-RAN)
- 经典安全模型简介
- 无线Ad hoc网络与无线传感器
- 什么是RTS(实时流媒体传输
- RAT简介——远程管理工具
- UEFI的全称是**统一可扩展固
- 数据通信术语
- HTTP头部信息 | 发送方
- 数字数据通信消息协议(DDCMP
- 键盘记录器的简介
- 零知识证明
- RSA算法与DSA之间的区别
- 无线/移动计算技术
- “共享无架构”与“共享磁
- SHA1与SHA2之间的区别
- LTE与VoLTE之间的区别
- USB共享与移动热点之间的区
- 网络钓鱼与定向网络钓鱼之
- 网络钓鱼与电话诈骗的区别
- DOS攻击与DDOS攻击之间的区别
- 通过调制解调器在电话线路
- 基于信任的、高效且安全的
- QUAD9技术究竟是什么?
- APPN节点的类型
- 互联网互联术语与概念
- 物联网与机器对机器通信之
- 黑客与破解者之间的区别
- 分布式系统中的各种故障
- 密码学与密码学之间的区别
- 带宽与数据速率之间的区别
- 交换机与网关之间的区别
- 特洛伊木马与陷阱门
- 网络安全保护方法
- 视频会议协议
- 聊天会议协议
- 计算机网络中的虚拟电路
- CIDR的全称是**Classless Internet D
- OSI模型的全称是——开放式
- 在CSMA/CD协议中,获取信道的
- HTTP头部信息 | If-Modified-Since
- ZIP与RAR之间的区别
- 在计算机网络中,MAN的全称
- 计算机网络中的TCP/IP协议
- FTTP的全称是“Full Form”。
- 什么是互联网协议版本4(IPv4
- 计算机网络中的套接字
- 数字签名标准 (DSS)
- 使用 Pi-hole 和 Docker,您可以
- 基于意图的网络架构(Intent-B
- MSTP(Multiple Spanning Tree Protocol
- 什么是E2EE(端到端加密)?
- 什么是UMTS(通用移动通信系
- Netcat简介
- CSMA/CD的全称是**载波监听多
- EDGE(增强型数据速率技术,
- 超立方体互连
- HTTP头部信息 | 转发信息
- HTTP头部信息 | WWW-Authenticate
- HTTP头部信息 | 授权信息
- 服务器的介绍
- 数据安全
- HTTP头部信息 | Cookie2
- 计算机网络中的多播技术
- HTTPS的全称是**安全套接层协
- UDP的全称是**用户数据报协议
- 云计算与虚拟化之间的区别
- 什么是HMAC(基于哈希的消息
- IPCONFIG的全称是“Internet Protoc
- LAN的全称是“局域网”。
- 云计算中的Gossip协议
- 计算机网络中的DjVu压缩技术
- 云计算与虚拟化之间的区别
- HTTP头部信息 | DNT
- 什么是PCIX(外围组件互连扩
- 什么是MMS(多媒体消息服务
- 互联网组管理协议 – IGMP
- Express VPN与IPVanish VPN之间的区
- 什么是HTTP ETag呢?
- L2TP的全称是“Layer 2 Tunneling P
- IPP的全称是……
- HTTP头部信息 | Tk
- 插座和端口之间的区别是什
- 交换机与网桥之间的区别
- 路由器与网关之间的区别
- 内容分发网络(CDN)
- 交通执法与交通管制之间的
- ADSL的全称是**异步数字用户
- AAA 是什么?即认证、授权和
- 用于数据传输的RS232C接口
- 雾计算
- 计算机网络中,环形拓扑与
- 网状拓扑与总线拓扑之间的
- 星型拓扑与总线型拓扑之间
- HTTP头部信息 | Alt-Svc
- HTTP头部信息 | Access-Control-Requ
- HTTP头部信息 | If-Match
- FDDI的全称是**全分布式环型
- 如何使用以太网线连接两台
- MANET的全称是……
- 点对点隧道协议 – PPTP
- 什么是IPX(互联网包交换)
- RPC的全称是……
- IPC的全称是“集成电路”。
- 什么是APIPA(自动私有IP地址
- AES的全称是**高级加密标准**
- CDMA的全称是“Code Division Multi
- 什么是MTU(最大传输单元)
- LDAP的全称是**轻量级目录访
- NNTP的全称是……
- DES的全称是……
- 路由器中的数据包排队与丢
- 什么是APPC(高级点对点通信
- VPN是如何工作的?它的历史
- SMS的全称是**短信**。
- 实时传输协议(RTP)
- IPSec的全称是什么?
- 分组密码与置换密码之间的
- 互联网与外联网之间的区别
- 固定长度与可变长度的子网
- ATM中的服务质量(QoS)
- IPv6分段头部
- 什么是APPN(高级点对点网络
- TCP与RTP之间的区别
- 主动式FTP与被动式FTP之间的
- 计算机网络与数据通信之间
- 自动重复请求机制(Automatic R
- XMODEM文件传输协议
- 无线通信的优缺点
- 互联网协议认证头
- 双绞线电缆与光纤电缆之间
- MAC——媒体访问控制
- 什么是ISL(交换机间链路)
- 什么是ODI(开放数据链接接
- 什么是PCIe(外围组件互连高
- 什么是AUI(附件单元接口)
- 网络接口卡(NIC)
- 采用回退算法来实现CSMA/CD协
- 沙米尔的秘密共享算法 | 密
- 什么是RAC(真实应用集群)
- SATA的全称是**串行高级技术
- 外围组件连接标准(PCI)
- PROM的全称是……
- 内联网与外联网之间的区别
- 什么是IPv6?
- 令牌环网络与以太网之间的
- GSM的全称是**全球移动通信系
- OSI的全称是**开放系统互连**
- DHCP的全称是“动态主机配置
- WPA的全称是**无线保真技术**
- PIN的全称是什么?
- VLAN的全称是**虚拟局域网**。
- FTP的全称是什么?
- GPRS的全称是“通用分组无线
- USB的全称是什么?| 关于USB的
- ARPANET的全称是——高级研究
- RTC的全称是……
- 实时传输控制协议(RTCP)
- P2P到底是什么?也就是所谓
- BISYNC与HDLC功能之间的区别
- 帧内压缩与帧间压缩之间的
- H.323与SIP之间的区别
- X.25与帧中继之间的比较
- DDoS的全称是“分布式拒绝服
- 互联网服务提供商(ISP)
- 什么是UTP(无屏蔽双绞线)
- 什么是STP(屏蔽双绞线)?
- POP的全称是“Pop”。
- 数据报传输协议(Datagram Deliv
- 反向地址解析协议 – RARP
- 增强型邮件服务(PEM)及其
- 外部网关协议(EGP)
- 什么是DSU(数字服务单元)
- 无线通信 | 第三套内容
- 什么是RTT(往返时间)?
- 什么是DDoS攻击?
- 网络与通信
- 数字签名攻击的类型
- 计算机网络中的信道容量
- 无线通信 | 第2套
- 无线通信
- 端口地址转换(PAT)与私有IP
- Wireshark – 数据包捕获与分析
- 网络层中的设计问题
- IPv6地址的压缩处理
- VoIP、PSTN和POTS到底是什么?
- 分布式对象计算:下一代的
- 同轴电缆与双绞线的区别
- 信息安全与网络安全之间的
- 另一种从给定的IP地址找到DBA
- TCP校验和的计算
- 网络钓鱼与注入攻击之间的
- WiFi与HotSpot之间的区别
- 网络安全与网络安全的区别
- 段、数据包与帧之间的区别
- “停止并等待”协议,其存
- 从给定的IP地址中找到相应的
- 192.168.0.1 管理员登录
- 超级计算与量子计算之间的
- 计算机网络中的延迟问题
- Wi-Fi与互联网之间的区别
- 网络钓鱼与恶意链接之间的
- GPS与卫星导航系统的区别
- 恶意软件与广告软件的区别
- LTE与CDMA之间的区别
- 为物联网环境准备IT网络的多
- Wi-Fi与以太网之间的区别
- 蜂窝网络与Wi-Fi网络的区别
- 深层网络与暗网之间的区别
- 子网掩码的作用
- IPv6地址格式与约定
- CSMA/CA与CSMA/CD之间的区别
- 令牌总线网络与令牌环网络
- 垃圾邮件与钓鱼邮件之间的
- 威胁与攻击之间的区别
- Diffie-Hellman算法的应用与局限
- ZigBee简介
- 网络系统安全
- 卫星通信与光通信之间的区
- 无线传感器网络中的坑洞攻
- HTTP头部信息 | Access-Control-Requ
- 信息安全实施的策略与方法
- HTTP头部信息 | 保持连接
- HTTP头部信息 | 变化因素
- 计算机在犯罪中的作用
- 60赫兹与144赫兹:这两者之间
- 传统TCP协议
- 物联网与物联网领域的职业
- 地面微波传输系统与卫星微
- 如何在iframe中添加HTTP头部“X
- 隐写技术的早期证据
- 密码学与网络安全原理
- 什么是字典攻击?
- URL与URI之间的区别
- 密码学中的雪崩效应
- SNORT到底是什么?
- 数据加密标准DES的加密强度
- 有指导的媒体与无指导的媒
- 透明桥与源路由桥之间的区
- 虚拟时间载波多址接入技术
- 传感器网络架构
- 什么是网络安全?
- 分布式系统的局限性
- Autokey Cipher | 对称密码
- 双因素认证的类型
- 无线体域网
- 多协议标签交换(MPLS)的路
- 对称密钥加密与非对称密钥
- 暴力攻击
- 恶意软件——有害的软件
- 在信息安全领域的可用性
- ISO-OSI模型的运作方式
- 数字证书的生成
- RSA的安全性
- IEEE 802.6(DQDB)
- 信息系统安全原则
- 分布式系统中,基于令牌的
- 直接数字签名与仲裁式数字
- VPN隧道的各种类型
- 无线传感器网络中的虫洞攻
- 无线传感器网络中的选择性
- 万维网(www)与互联网之间
- 远程通信技术的优缺点
- 无线传感器网络(WSN)
- 移动计算技术中的挑战与难
- 带有明确链路故障通知功能
- 夜视技术
- IEEE 802.3、802.4和802.5之间的区
- 什么是SSH密钥呢?
- 优先级上限协议
- 双DES与三DES
- 桥接与中继之间的区别
- 虚拟私人网络(VPN)与多协
- 路由器与防火墙之间的区别
- CSMA算法及其相关规则/规范
- 网络入侵/黑客攻击
- 信息系统安全原则:历史渊
- USART与UART之间的区别
- 3D密码——高级认证系统
- USB 2.0与USB 3.0之间的区别
- 4G与5G之间的区别
- 什么是Seedboxes呢?
- 服务器的保护
- 组织中的网络安全问题
- 流式传输存储的视频
- 计算机网络中的访问控制策
- HTTP头部信息 | Sec-WebSocket-Accep
- HTTP头部信息 | Expect-CT
- HTTP头部信息 | 允许
- HTTP头部信息 | 过期时间
- HTTP头部信息 | 服务器
- HTTP头部信息 | Access-Control-Allo
- HTTP头部信息 | 可访问的头信
- 局域网与无线局域网之间的
- HTTP头部信息 | SourceMap
- HTTP头部信息 | If-Unmodified-Since
- HTTP头部信息 | 位置信息
- 如何解决“401 Unauthorized”错
- HTTP头部信息 | 升级为不安全
- WAN与WWAN之间的区别
- HTTP头部信息 | 需求解析
- HTTP头部信息 | Access-Control-Max-
- 使用 Fetch API 进行获取和发送
- HTTP头部信息 | 内容位置
- HTTP头部信息 | 连接选项
- HTTP头部信息 | trailer
- 比较网络
- HTTP头部信息 | 无匹配条件
- HTTP头部信息 | 接受内容
- HTTP头部信息 | Set-Cookie2
- HTTP头部信息 | X-Forwarded-For
- HTTP头部信息 | 仅用于生成公
- HTTP头部信息 | 公共密钥列表
- HTTP头部信息 | 来源
- 肖米安的盲目性
- HTTP头部信息 | Pragma
- PGP——身份验证与保密性
- PGP – 压缩技术
- SSH端口转发
- HTTP头部信息 | 接受字符集
- HTTP头部信息 | 接受的语言
- HTTP状态码 | 成功响应
- HTTP头部信息 | 服务器计时
- HTTP头部信息 | 年龄
- HTTP头部信息 | 代理授权
- HTTP头部信息 | 重试原因
- HTTP头部信息 | 接受补丁格式
- HTTP头部信息 | 清除站点数据
- HTTP头部信息 | 仅报告Content-Se
- HTTP状态码 | 信息性响应
- HTTP头部信息 | 范围设置
- HTTP头部信息 | Set-Cookie参数
- 移动IP与GSM之间的区别
- HTTP头部信息 | Access-Control-Allo
- HTTP头部信息 | Access-Control-Allo
- HTTP头部信息 | 接受范围
- HTTP头部信息 | 通过
- 数据隐藏方法
- HTTP头部信息 | 摘要方式
- 内容长度 – HTTP头部信息
- HTTP头部信息 | 内容语言
- HTTP头部信息 | 内容编码
- 传输层安全协议(TLS)
- HTTP头部信息 | X-内容类型选
- HTTP头部信息 | 内容范围
- HTTP头部信息 | 代理认证
- HTTP头部信息 | 接受的编码方
- HTTP | 上传请求
- HTTP头部信息 | 期待
- HTTP头部信息 | 严格传输安全
- HTTP头部信息 | Cookie
- HTTP头部信息 | 日期
- 网络协议
- 网络保护
- HTTP头部信息 | X-Frame-Options
- HTTP头部信息 | X-Forwarded-Proto
- HTTP头部信息 | X-DNS-Prefetch-Cont
- 如何排除常见的HTTP错误代码
- HTTP头部信息 | 传输编码
- 实施加盐处理
- 保护无线和移动设备
- 主机数据保护
- HTTP头部信息 | X-XSS-Protection
- 网络新闻传输协议(NNTP)
- 利用WiFi进行室内导航
- SOAP基础——简单对象访问协
- 浏览与冲浪之间的区别
- 安全套接层(SSL)与安全电
- Delta调制与差分脉冲编码调制
- HTTP与IPFS之间的区别
- 流媒体播放与下载之间的区
- 脉冲编码调制(PCM)与增量
- 网格计算与集群计算的区别
- 网格计算
- 路由器与三层交换机之间的
- 网络管理员的职责是什么?
- 网络管理的相关领域
- 通用即插即用技术(UPnP)
- 交互式连接建立机制(Interact
- 星际文件系统
- 信息安全中的消息摘要技术
- 可靠的数据传输技术,版本1.
- 可靠的数据传输技术(RDT)2.
- 密码学中的双字母加密方式
- 网络安全模型
- 计算机网络中的路由表
- 密码学中的Vernam密码
- IPSec与SSL之间的区别
- RJ45与RJ11之间的区别
- 多媒体与超媒体之间的区别
- 在计算机网络中,NAT Hole Punch
- 移动式人群感知系统,结合
- 数据链路层中的Cisco发现协议
- 计算机网络中的信道分配策
- 固定分配与动态分配之间的
- 欺骗与网络钓鱼之间的区别
- 带宽与吞吐量之间的区别
- EIGRP与OSPF之间的区别
- OSI模型、TCP/IP模型以及混合
- 本地广播地址与回环地址
- 基于压缩感知的物联网技术
- 网络安全中的语音生物识别
- 公有IP地址与私有IP地址
- 类式寻址与无类式寻址的比
- Wireshark简介
- 传输层中的TCP和UDP
- WiFi与WiMax之间的区别
- 蜂窝通信中的“Handoff”功能
- 管理信息系统(MIS)模型
- 频率复用
- 多样性及其类型
- 愚蠢的“窗户综合征”
- Kerberos
- 密码学及其类型
- 网络跟踪/网络骚扰
- 5G技术的进步
- 软件定义网络(SDN)
- SSL是否足以保障云安全?
- 可靠数据传输协议的原则
- 无状态协议与有状态协议的
- 安全套接层协议(SSL)
- IPSec架构
- 蓝牙和Zigbee
- 网络与互联网之间的区别
- 蓝牙与Wi-Fi之间的区别
- GPRS与DGPS之间的区别
- 蓝牙与UWB之间的区别
- 局域网、城域网和广域网之
- MAN与WAN之间的区别
- 局域网与广域网之间的区别
- 局域网与城域网之间的区别
- 认证与授权的区别
- 静态IP地址与动态IP地址之间
- Web服务器与应用程序服务器
- SIP与VoIP之间的区别
- 缓存与Cookie之间的区别
- OSPFv2与OSPFv3之间的比较
- 类路由与非类路由之间的区
- ADSL与VDSL之间的比较
- GSM与CDMA之间的区别
- MD5与SHA1之间的区别
- ICMP与IGMP之间的区别
- ARP与RARP的区别
- 加密与解密之间的区别
- 桥接与路由器的区别
- 混淆与扩散之间的区别
- 路由器与交换机的区别
- 桥与门户之间的区别
- 轻量级目录访问协议(LDAP)
- BOOTP与DHCP之间的区别
- 1G与2G之间的区别
- 云计算与网格计算之间的区
- ADSL与电缆调制解调器的区别
- GPS与GPRS之间的区别
- GPS与DGPS之间的区别
- DNS与DHCP之间的区别
- 3G与4G技术的区别
- 调制解调器和路由器的区别
- TDM与FDM之间的区别
- 帧中继与ATM之间的区别
- H.323与SIP之间的区别
- 事实表与维度表的区别
- TCP客户端-服务器程序,用于
- 信息安全的必要性
- Azure与AWS之间的比较
- 万维网(WWW)
- OSPF与BGP之间的区别
- 串行线路互联网协议(SLIP)
- IGRP与EIGRP之间的区别
- FDM与OFDM之间的区别
- 网络地址转换(NAT)与端口
- 子网划分与超级子网划分之
- 比特率与波特率之间的区别
- 流量控制与拥塞控制之间的
- MAC地址与IP地址之间的区别
- 同步传输与异步传输之间的
- 高级数据链路控制(HDLC)与
- 存储区域网络(SAN)与网络
- 服务器与工作站之间的区别
- 静态网页与动态网页之间的
- 互联网与内联网之间的区别
- 公钥加密
- 客户端-服务器架构与点对点
- 有损压缩与无损压缩之间的
- 杀毒软件与互联网安全软件
- 非屏蔽双绞线(UTP)与屏蔽
- 中心节点与桥梁之间的区别
- FTP与TFTP之间的区别
- 病毒、蠕虫和特洛伊木马的
- 主动攻击与被动攻击之间的
- 以太网与局域网之间的区别
- 隐写技术与加密技术的区别
- 集线器与交换机的区别
- 快速以太网与千兆以太网之
- 通用分组无线服务(GPRS)
- 替换密码技术与移位密码技
- 静态路由与动态路由
- 防火墙与杀毒软件之间的区
- 分组密码与流密码之间的区
- 单工、半双工和全双工传输
- 安全套接层(SSL)与传输层
- 文件传输协议(FTP)与安全
- 站点间VPN与远程访问VPN之间
- 面向连接的服务与无连接服
- 电路交换与消息交换之间的
- Stop-and-Wait协议与滑动窗口协
- 串行传输与并行传输之间的
- 光纤与同轴电缆之间的区别
- 局域网与VLAN之间的区别
- Go-Back-N协议与选择性重传协
- 环形拓扑与网状拓扑之间的
- 智能卡的工作原理与类型
- 星形拓扑与环形拓扑之间的
- SMTP与POP3之间的区别
- TELNET与FTP之间的区别
- 星形拓扑与网状拓扑之间的
- 私钥与公钥之间的区别
- MANET路由协议
- 代理服务器与虚拟专用网络
- 点对点通信与多点通信之间
- 从IPv4地址转换为IPv6地址
- 边界网关协议(Border Gateway Pr
- 纯Aloha与带槽Aloha之间的区别
- 计算机网络中的信道分配问
- 域内路由与域间路由之间的
- 信息系统的组成部分
- 光纤及其类型
- 信息系统的资源
- 移动设备领域的挑战
- 通用网关接口(CGI)
- 信息系统的类型
- 移动互联网协议(或称为移
- 计算机网络中的访问控制
- HTTP中的会话管理
- 经典密码学与量子密码学
- 经典密码学与量子密码学之
- POP3与IMAP之间的区别
- 信息安全中的数字取证
- 印度的网络法律/信息技术相
- 虚拟私人网络(VPN)的类型
- 密码学中的密钥管理
- 知识产权
- 电子政务
- 无线应用协议
- 电子商务
- 计算机网络中不同层的运作
- 计算机网络中的无冲突协议
- 隧道化
- 计算机网络中的WiMax技术
- 无线本地环路
- 电子数据交换
- 什么是蓝牙?
- 耙式接收器
- 临时标准(IS)95
- 全球移动卫星系统
- 计算机网络中僵尸网络的引
- Stop and Wait协议的效率
- 网络安全与信息安全之间的
- 互联网服务提供商(ISP)的
- 无类别的跨域路由技术(CIDR
- 电子商务面临的安全威胁
- 骨干网络的类型与用途
- 自适应安全设备(ASA)上的端口
- 什么是跨站请求伪造(CSRF)
- 计算机网络的功能性
- 令牌环网的最小长度
- 在分组交换中采用流水线处
- 子网划分的优缺点
- 计算机网络的元素
- 令牌环网络存在的问题
- 计算机网络 | 第14套
- TCP/IP模型中每一层所使用的
- 计算机网络 | 第13套
- 道德黑客中的钓鱼攻击
- 通过子网掩码来查找子网的
- 子网划分简介
- 网络模拟器3
- 加密货币:那个曾经繁荣但
- 乱倒垃圾/随意丢弃废弃物
- 密码学中的一次性密码生成
- 边缘计算
- 语音钓鱼攻击
- 云计算中的CRM与ERP系统
- 隐私浏览
- 那么,Long-Polling、Websockets、S
- 无线攻击
- 黑客的种类
- 单频段路由器、双频段路由
- 谜题 | 从计算机网络中消除
- 同步光网络(SONET)
- 网络的演变
- 实用型拜占庭容错机制(Pract
- 量子密码学
- 挑战响应认证机制(CRAM)
- IEEE 802.11 数据帧
- 电子邮件攻击的类型
- 该程序用于查找类地址、广
- 基本网络术语介绍
- 计算机网络的优势与劣势
- Stop-and-Wait、GoBackN以及Selective
- 循环概念与TCP序列号
- 在分层架构中运用回调机制
- 网页缓存与条件性GET请求
- 互联网与网页编程
- 蜂窝网络
- 万物互联
- 嗅探器的简介
- 计算机网络中的多路复用(
- 电信网络
- 计算机网络中的路由器
- Microsoft SMB简介:一种网络文
- ElGamal加密算法
- 令牌总线协议(IEEE 802.4)
- IPv4与IPv6之间的区别
- 密码学的历史
- 密码学简介
- 计算机网络中的异步传输模
- 数据包过滤防火墙与应用程
- Bridges(本地互联网连接设备
- 服务质量和多媒体功能
- HTTP、FTP和SMTP之间有什么区别
- 将普通文本消息转换为加密
- 客户端与服务器之间使用Java
- 在线社交媒体的隐私与安全
- 通用串行总线(USB)
- 计算机网络中的Type-C接口
- 计算机网络中的端到端加密
- 基于操作系统的虚拟化技术
- 什么是服务器?
- 什么是本地主机?
- 综合业务数字网(ISDN)
- 近场通信(NFC)
- LiFi与WiFi之间的区别
- 互联网协议语音(VoIP)
- Wifi保护访问协议(WPA)
- 基于硬件的虚拟化技术
- 热点2.0
- 路由信息协议(RIP)V1与V2
- Wifi保护设置(WPS)
- 计算机网络中的服务集标识
- 开启最短路径优先(OSPF)模
- 本地部署虚拟化的成本估算
- 计算机网络中各种类型的交
- 可变长度子网掩码的介绍
- 多用途互联网邮件扩展协议
- 虚拟化的特点
- 什么是数据包嗅探?
- 数据加密标准(DES)| 第1部
- 物联网简介 – IOT
- Active Directory域服务的介绍
- 什么是IP安全协议(IPSec)?
- 动态NAT(在ASA设备上实现)
- VLAN访问控制列表(VACL)
- 私有VLAN
- 静态NAT(适用于ASA设备)
- Cisco ASA再分配示例
- 在Adaptive Security Appliance (ASA)
- 自适应安全设备(ASA)的基本配
- 默认的交通流量模式(ASA)
- 频分复用与时分复用
- 自适应安全设备(ASA)的功
- 基于区域的防火墙配置
- 防火墙实施方法
- 基于区域的防火墙
- TCP中的服务与分段结构
- 计算机网络中的曼彻斯特编
- 思科设备中的TELNET和SSH
- 计算机网络中的重新分配
- 简单网络管理协议(SNMP)
- 密码认证协议(PAP)
- 接入网络
- Cisco路由器的基本命令
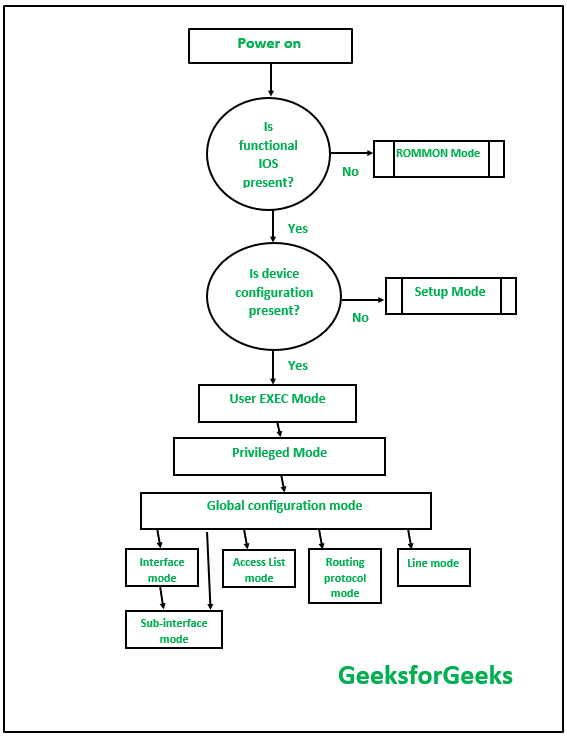
- Cisco路由器模式
- 基于DFD的威胁建模 | 第二部
- 基于DFD的威胁建模 | 第1部分
- 分布式拒绝服务攻击
- 计算机网络中,MANET的几种类
- AES与DES加密算法的区别
- 备份 Cisco IOS路由器镜像文件
- 基于时间的访问列表
- 自反访问列表
- 基于上下文的访问控制(CBAC
- 关于网络的一些有趣事实
- 计算机网络中的HMAC算法
- 信息安全风险管理 | 第2部分
- 威胁建模
- 信息安全风险管理 | 第1套
- 传统对称密码
- RC5加密算法
- 确保路由协议的可靠性
- Java | CDMA(码分多址)
- Next.js中的基于角色的访问控
- 计算机网络中的MAC过滤技术
- AAA(认证、授权和计费)配
- 计算机网络 | AAA(认证、授
- TACACS+协议
- RADIUS协议
- TACACS+与RADIUS之间的区别
- 消息交换技术
- 使用Java实现字节填充功能
- 无线连接的方式
- 网络的目标
- 异步串行数据传输
- TCP与UDP之间的区别
- 什么是信息安全?
- 计算机网络中的比特填充技
- 二层交换机与三层交换机的
- 在Cisco路由器中恢复密码
- 动态超时计时器的计算算法
- 令牌环网帧格式
- 挑战握手认证协议(CHAP)
- 安全电子交易协议(Secure Elec
- 网关负载均衡协议(GLBP)
- TCP标志位
- 病毒的种类
- 网络层中的碎片化现象
- 载波侦测多路访问(CSMA)
- 消息认证码是如何工作的呢
- 路由信息协议(RIP)
- C语言中的“Ping”函数
- 单播通信与链路状态路由
- TCP连接建立
- 扩展访问列表
- 标准访问列表
- 访问控制列表(ACL)
- 网络地址转换(NAT)的类型
- 网络地址转换(NAT)
- 网络层中的超级网络技术
- 路由的类型
- 计算机网络中的EtherChannel
- 链路状态通告(Link State Advert
- 路由协议的类别
- 开放最短路径优先(OSPF)路
- IPv4无类别子网划分公式
- 距离矢量路由与链路状态路
- 管理距离(AD)与自治系统(
- 路由算法的分类
- 生成树协议的各种类型
- EIGRP配置
- 开放最短路径优先(OSPF)协议
- 开放最短路径优先协议(OSPF
- DNS中的地址解析功能
- EIGRP成本计算
- 使用 UDP 协议的客户端-服务
- EIGRP基础知识
- 数字用户线路(DSL)
- 使用 `select()` 函数的 TCP 和 UD
- 增强型内部网关路由协议(EI
- Spanning Tree协议中的根桥选举
- 令牌环网路的效率
- 密码学中的图像隐写技术
- 计算机网络中的端口安全
- VLAN中继协议(VTP)
- 计算机网络中的多种访问协
- 动态中继协议(Dynamic Trunking
- 计算机网络中的冗余链路问
- 交换机间链路(Inter-Switch Link
- 访问端口与主干端口
- 用于CSMA/CD协议的退避算法
- 计算机网络中的传输介质
- 通过第3层交换机实现VLAN间的
- 计算机网络中的受控访问协
- 虚拟局域网(VLAN)
- NS2以及Otcl/tcl脚本的基础知识
- RC4加密算法
- CSMA/CD中的碰撞检测
- 数据链路层的封装处理
- 移动自组织网络(MANET)简介
- 通过算术编码实现数据压缩
- 虚拟路由器冗余协议(VRRP)
- 热备份路由器协议(HSRP)与
- 在二层上切换功能
- 加密货币相关术语介绍
- 在棍子上安装路由器的配置
- 热备份路由器协议(HSRP)
- 不同网络中的数据包流动情
- 系统安全中的哈希函数
- 消息认证码
- 同一网络中的数据包流动情
- 理解CIA的三方关系
- 计算机网络中的DHCP中继代理
- 传输层的职责
- 字节填充与比特填充之间的
- DNS欺骗或DNS缓存劫持
- 动态主机配置协议(DHCP)
- 互联网技术的引入
- 汉明码
- 什么是网络中立性?
- 固定路由与洪水路由算法
- 网络类型——局域网、广域
- 无噪声与有噪声信道下的最
- 计算机网络中服务器的虚拟
- 计算机网络中的拥塞控制技
- SSH与Telnet之间的区别
- 了解您的公有IP地址和私有IP
- 无线网络中避免碰撞的方法
- 计算机网络中的Unicode
- TCP拥塞控制
- TCP定时器
- 滑动窗口协议概述及相关问
- TCP连接终止
- TCP中的错误控制
- ARP、反向ARP(RARP)、逆向ARP
- 什么是MAC地址?
- 传输层中的多路复用与解复
- 在计算机网络中,单播、广
- 路由中毒问题以及无限循环
- 以太网帧格式
- 计算机网络中的路由与路由
- TCP/IP模型
- 计算机网络中的碰撞域与广
- 距离矢量路由协议(Distance Ve
- TCP三方握手过程
- CSMA/CD的效率
- 选择性重传——滑动窗口协
- 应用层中的文件传输协议(FT
- 互联网协议版本6(IPv6)头部
- HTTP非持久连接与持久连接 |
- HTTP非持久连接与持久连接 |
- 计算机网络中的基本网络攻
- 数据包交换与计算机网络中
- 计算机网络中的电路交换
- 什么是OSI模型?——OSI模型
- 计算机网络中防火墙的引入
- 用户数据报协议 – UDP
- 比特币是什么?
- 什么是互联网协议版本6(IPv6
- 视觉密码学 | 简介
- Windows/Linux系统中所有已连接
- 使用多精度算术库的RSA算法
- 计算机网络基础
- 应用层中的协议
- 计算机网络中的线路配置
- 传输模式
- 项目理念|分布式下载系统
- P2P(点对点)文件共享
- 洋葱路由
- Li-Fi
- Diffie-Hellman算法的实现
- GSM是如何工作的呢?
- Web服务器是如何工作的呢?
- GPS是如何工作的呢?
- LZW(Lempel–Ziv–Welch)压缩技
- 拒绝服务与预防
- 密码学中的RSA算法
- 利用中国剩余定理进行弱RSA
- 漏桶算法
- 互联网控制消息协议(ICMP)
- 网络拓扑结构的类型
- 计算机网络的临时注意事项
- 什么是以太网?
- 简单邮件传输协议(SMTP)
- 域名系统(DNS)
- 数字签名与证书
- 返回 N 型滑动窗口协议
- 滑动窗口协议
- Wi-Fi的基础知识
- 虚拟电路与数据报网络之间
- 计算机网络中的错误检测
- 计算机网络中的拥塞控制
- Ping与Traceroute之间的区别
- 停止并等待的ARQ算法
- http://与https://之间的区别
- HTML与HTTP之间的区别
- 互联网和网页之间有什么区
- 网络层中的Traceroute功能
- 路由器中的最长前缀匹配技
- 常见的计算机网络面试问题
- 电路交换与分组交换之间的
- 为什么DNS使用UDP而不是TCP呢
- 网络设备
- IP地址中的无类寻址方式
- 类式IP地址分配的介绍
- IPv4数据报的分割与延迟问题
- IPv4数据报头部
- 数据链路层的应用
- 计算机网络 – GATE CSE 历年试
- 让我们来尝试一下网络相关
- 网络安全基础知识
- 什么是网络安全?
- 不同类型的网络安全措施
- 网络安全实施计划
- 网络安全的最佳实践
- 网络安全威胁与漏洞
- 什么是网络安全管理?
- 网络加密:它是什么,又是
- 什么是网络网关呢?
- 什么是网络分段?
- 什么是宏观细分?
- 什么是微细分市场呢?
- 网络分段的最佳实践与实施
- 网络安全审计检查清单
- 网络安全与应用程序安全:
- 零信任原理解析:什么是零
- 什么是零信任网络访问(ZTNA
- 什么是零信任边缘计算(Zero
- 零信任安全模式的优势与挑
- 零信任的最佳实践
- 零信任安全的核心原则
- 如何实施零信任策略?
- 那么,云端的零信任究竟是
- 将零信任策略扩展到终端设
- 什么是零信任架构?
- 零信任的7大支柱
- 理解零信任分段策略
- 什么是零信任应用程序访问
- 什么是通用的ZTNA呢?
- 什么是云安全?
- 云安全架构与原则
- 云安全方面的威胁、风险与
- 云安全带来的好处与面临的
- 云安全的最佳实践与检查清
- 创建云安全策略:分步指南
- 云安全监控:你需要了解的
- 需要考虑的云安全标准和框
- 从本地环境迁移到云环境:
- 什么是企业云安全?
- 使用VPN的优势
- 什么是虚拟私人网络(VPN)
- VPN的类型与协议
- 什么是SSL VPN?它的定义、类
- IPsec(互联网协议安全)VPN
- L2TP是什么?它是一种第二层
- WireGuard协议是什么?
- OpenVPN协议是什么?
- TLS VPN协议概述
- IKEv2 VPN协议到底是什么?
- VPN协议的比较
- 什么是防火墙?
- 防火墙是如何工作的呢?
- 防火墙对企业的好处
- 什么是防火墙即服务(FWaaS)
- 了解不同类型的防火墙
- 什么是包过滤防火墙呢?
- 什么是电路级防火墙?
- 什么是状态防火墙?
- 什么是代理防火墙呢?
- 什么是下一代防火墙(NGFW)
- 什么是应用层网关防火墙?
- 什么是虚拟防火墙呢?
- 什么是网络防火墙?
- 什么是云防火墙呢?
- 什么是硬件防火墙呢?
- 什么是软件防火墙呢?
- 什么是“人类防火墙”?
- 什么是DNS防火墙?
- 什么是Web应用程序防火墙(WA
- 什么是高可用性防火墙?
- 什么是基于主机的防火墙?
- 什么是物联网防火墙?
- 什么是第7层防火墙?
- 用于保护网络的防火墙最佳
- 主要的防火墙威胁与漏洞
- 关于防火墙管理的深入指南
- 防火墙配置
- 什么是网络威胁?
- 什么是威胁行为者?
- 什么是网络钓鱼行为?
- 什么是恶意软件?
- 什么是数据泄露?
- 什么是间谍软件?
- 什么是窃听行为呢?
- 什么是内部威胁?
- 什么是僵尸网络?
- 什么是中间人攻击?
- 什么是服务拒绝攻击(DoS攻
- 什么是凭证填充?
- 什么是勒索软件?
- 什么是高级持续性威胁(APT
- 什么是IP欺骗?
- 什么是会话劫持?
- 什么是DNS欺骗?
- 什么是欺骗攻击?
- 网络钓鱼、短信诈骗和电话
- 垃圾邮件与网络钓鱼:它们
- 网络钓鱼与常规的网络攻击
- 欺骗与网络钓鱼:它们之间
- 恶意软件与病毒:它们之间
- DoS攻击与DDoS攻击:它们有什
- 什么是 spear phishing?
- 什么是数据泄露?
- 什么是“臭虫攻击”?
- 什么是加密采矿?
- 什么是ARP欺骗?
- 什么是Rootkit?
- 什么是DNS泄露?
- 什么是“打字错误钓鱼”行
- 什么是“Cookie盗窃”?
- 浏览器中的人类攻击
- 什么是威胁管理?
- 什么是网络威胁情报呢?
- 什么是威胁检测与响应机制
- 什么是网络安全威胁的缓解
- 什么是持续威胁暴露管理(CT
- 什么是威胁监控呢?
- 什么是暗网监控呢?
- 什么是高级威胁防护功能?
- 什么是威胁情报数据?
- 什么是威胁分析?
- 什么是管理型检测与响应机
- 什么是高级恶意软件防护技
- 什么是安全信息与事件管理
- SOAR到底是什么?也就是安全
- 什么是扩展检测与响应(XDR
- 什么是端点检测与响应(Endpo
- 什么是“妥协指标”(IOCs)
- 什么是威胁狩猎?
- 什么是攻击指标(IOA)?
- 什么是网络检测与响应机制
- 什么是入侵检测与预防系统
- 什么是网络杀伤链?
- 什么是端点数据丢失预防技
- 什么是用户活动监控(UAM)
- 什么是异常检测呢?
- 什么是事件响应计划?
- 什么是安全访问服务边缘(SA
- 什么是安全服务边缘(Security
- SASE:优势与挑战
- SASE相关指南:应用场景与最
- SASE与零信任策略,或者SASE与
- SASE采用指南:所需满足的要
- CASB与ZTNA:它们之间有什么区
- SASE与防火墙:它们之间有什
- 什么是身份与访问管理(IAM
- IAM架构:实用指南
- 了解IAM的类型与工具
- 身份与访问管理的优势与挑
- 什么是客户身份与访问管理
- 什么是特权访问管理(PAM)
- 特权访问管理的最佳实践
- 身份与访问管理(IAM)的最
- 什么是Web访问管理(WAM)?
- 什么是即时访问(Just-In-Time A
- 身份与访问管理政策指南
- 制定身份与访问管理策略
- IAM评估与审计检查清单
- IAM在遵守法规方面所扮演的
- 什么是身份生命周期管理?
- 访问控制机制存在漏洞:访
- 网络安全中的访问控制指的
- 访问控制的类型与模型
- 什么是基于属性的访问控制
- 什么是自主访问控制呢?
- 什么是强制访问控制?
- 什么是基于角色的访问控制
- 如何实现基于角色的访问控
- 什么是基于规则的访问控制
- 什么是远程访问控制?
- 什么是基于策略的访问控制
- 什么是网络访问控制(NAC)
- 访问控制的最佳实践与实施
- 访问控制策略:模板与最佳
- “最小特权原则”是什么?
- 什么是PCI DSS?
- PCI DSS要求
- PCI DSS的合规等级
- PCI DSS对密码的要求是什么?
- PCI DSS合规政策和模板
- 在云计算环境中实现PCI合规
- PCI-DSS合规检查清单:您的企
- 关于 PCI-DSS 的罚款以及违规
- PCI DSS的SAQ类型:如何选择合
- 网络安全合规性:你需要了
- 什么是法规遵从性?
- 什么是安全合规管理?
- 什么是合规风险管理?
- 合规成本:究竟是多少?又
- 什么是安全合规性?
- 什么是监管风险与合规风险
- 安全合规框架与标准
- 什么是云合规?
- 什么是合规审计?
- 什么是数据合规性?
- 了解数据治理与合规性要求
- 什么是GRC(治理、风险与合
- 什么是数据隐私合规性?
- 什么是IT合规性?
- 医疗保健合规的基本知识:
- 什么是医疗领域的网络安全
- 什么是受保护的健康信息?
- 什么是ISO认证?一份全面的
- ISO 27001:实现成功合规性的
- ISO 27001究竟是什么?一份全
- 理解ISO 27001的审核流程:确
- ISO 27001的控制措施:关于附
- ISO 27001标准中的风险评估要
- ISO 27001检查清单:实施指南
- 解析ISO 27001认证的成本
- ISO 27002基础指南:全面的概
- ISO 27005标准的说明
- ISO 27017:云存储保护指南
- ISO 27018:了解云服务的隐私
- 浏览器安全性的说明
- 什么是“浏览器中的浏览器
- 浏览器漏洞、利用漏洞的行
- 什么是浏览器劫持?
- 什么是浏览器隔离?
- 什么是浏览器指纹识别?
- 什么是浏览取证呢?
- 什么是浏览器扩展程序呢?
- 网工技术实战
- 网工技术详解
- 网工实验
- 精选题库
- 认证考试大纲
Cisco中常见的iOS导航技术
iOS模式是一组用于自定义相关功能或管理设备特定区域的命令集合。 IOS模式也被称为IOS访问模式和IOS命令模式。 IOS共有五种模式:全局配置模式、特权EXEC模式、用户EXEC模式、设置模式,以及ROM监控模式。 前三种模式用于配置新的设置、编辑现有的设置以及查看当前的设置情况。 分别使用以下两种模式来配置设备,以及在出现紧急情况时对其进行故障排除处理。
Cisco IOS模式导航:
- 通过使用 `enable` 和 `disable` 命令,可以在用户EXEC模式和特权EXEC模式之间切换。
- 使用 `enable` 命令可以进入特权EXEC模式。所谓“特权EXEC模式”,其实就是另一种叫法而已。
- “enable”命令的输入格式为:router > enable
- 执行此命令时,不需要使用任何关键字或参数。此时,提示符会变成:after pressing the Enter key: Router#
- 现在,交换机处于特权EXEC模式,这一点可以从提示符末尾的“#”字符中看出来。
- 如果为特权EXEC模式设置了密码认证功能,那么IOS系统会要求输入密码。
For instance: router > enable Password: Router#
- 要从特权EXEC模式切换回用户EXEC模式,可以使用disable命令。
For instance: Disable Router # Router>
用户执行模式:
- 在 User EXEC 模式下,用户可以使用的命令数量有限。例如,大多数显示相关命令都可以在这一层级中使用,因为这些命令不会对路由器或交换机产生任何负面影响。
- 此外,还可以使用“ping”命令来检测其他设备的网络连接情况;同时,也可以使用“Telnet”来进行故障排查,甚至可以远程管理其他设备。在Cisco设备的主机名后面出现的较大符号(>),表示用户EXEC模式下的Cisco IOS提示符。
- 因此,当提示符显示为“Router>”时,表示当前处于用户执行级别。在用户执行级别上,没有任何命令可以用来重新加载或配置路由器的设置。要查看用户执行级别上的命令列表,可以输入“?”。这种功能被称为“上下文相关帮助”。
- 请列出所有可用的用户EXEC命令。
特权EXEC模式:
- IOS的下一个级别被称为“Privileged EXEC”。这一级别提供的命令与User EXEC级别相同,同时还有一些额外的命令,这些命令可以用来改变Cisco设备的运行方式。
- 请输入命令“enable”,从User EXEC模式进入Privileged EXEC模式。当您按下Enter键时,提示符会从“>”变为“#”,这表明您现在已经进入了Privileged EXEC模式。
- 在Privileged EXEC模式中,还有一些全新的、可能具有危害性的命令。例如:删除、清除、擦除、配置、复制以及重新加载(即重启设备)。不过,show和debug命令则不在这些命令之列。
- 请对Router1执行相应的操作,以获取并列出所有具有特殊权限的EXEC命令。
- 进入特权执行模式
- 特权EXEC命令列表
全局配置模式:
- “配置”是Privileged EXEC命令中允许你进行操作的命令之一。这意味着,要更新任何Cisco设备的配置,我们必须进一步访问Cisco IOS的更高级别的设置。
- 您可以通过在终端窗口中执行“configure terminal”命令来指示Cisco IOS操作系统,从而使用您的终端窗口来配置Cisco设备。
- “全局配置”是完成此操作之后所进入的新页面的名称。
- 你可以使用“结束” or “退出”可以输入命令来退出此模式。此外,您还可以按下相应的按钮。CTRL + Z在你的键盘上。
- 在所有可用模式中,大多数命令都可以在这种模式下使用。这种模式将相关的命令划分为多个子配置模式,以便更好地管理这些命令。
- 存在针对 iOS 的特殊配置模式。Cisco 提供了多种版本的 IOS 软件。某种配置模式可能只存在于某个版本的 IOS 中,而另一些版本则可能不存在这种配置模式。
- 在以下表格中列出了在所有 iOS 版本中都可以使用的、最流行的子配置设置。
| 接口配置模式 | 配置设备的物理接口。 |
| 子接口配置模式 | 配置虚拟接口 |
| 路由协议配置模式 | 配置路由协议 |
| IP访问列表的配置模式 | 配置 iOS 内置的安全功能 |
| 线路配置模式 | 配置 iOS的访问模式 |
- 顾名思义,在这个级别进行的任何配置都会对Cisco路由器或交换机产生全局性的影响。我们可以更改路由器的主机名,创建登录提示信息,为试图访问特权EXEC模式的用户设置密码等等。这里还有许多其他需要处理的配置任务。
- 此外,在Cisco IOS的层次结构中,还可以进入各种子配置模式,以对接口、路由协议以及EXEC线路等进行特定的配置。
- 那些对整个系统产生影响的特性,需要遵循全局配置指令来进行设置。您可以使用“configure”特权EXEC命令来进入全局配置模式。
- 当选择全局配置模式时,会看到“Router(config)”提示符。此时,可以使用帮助系统来查看可用的全局命令。按照这些说明,就可以访问并列出路由器所需的全局配置命令了。
- 在终端中,从 privileged EXEC 模式进入全局配置模式。
- 请列出所有的全局配置命令。
接口配置模式:
- 您可以从全局配置中定义特定于接口的指令,这些指令仅适用于配置文件中列出的接口。
- 现在,可以启用这些接口,分配IP地址,指定网络速度,还可以配置其他与接口相关的设置。
- 同样,在这个子配置级别上可用的 iOS 命令在全局配置、特权执行模式或用户执行模式下是无效的。
- 以太网、令牌环或串行端口等接口的操作可以通过相应的接口配置命令来更改。 为了从全局配置模式来配置某个具体的接口,必须先输入“interface type port number”命令,从而进入接口配置模式。 通过输入“interface serial 0”,您可以进入serial 0接口的配置模式。 根据Router(config-if)#命令提示符,您当前处于接口配置模式。 要查看接口配置模式下可用的命令,请参考帮助系统。
- 请输入退出命令,以离开接口配置模式,并返回到全局配置模式。
- 请按照这些说明来访问和列出接口配置命令:
- 从全局配置模式进入接口配置模式,以对Serial 0接口进行配置。
- 请列出与接口配置相关的命令。
- 从接口配置模式返回到全局配置模式。
路由器配置模式:
- 通过使用“router routing protocol”命令来配置路由协议,就可以从全局配置模式进入路由器配置模式。当配置了路由协议之后,路由器就处于路由器设置模式了。
- 在全局配置模式下,使用“router rip”命令来在路由器上配置路由信息协议(RIP)。当前处于路由器配置模式,这一点可以从“Router(config-router)”提示符中看出。之后,可以利用帮助系统来了解在路由器配置模式下可以使用的命令列表。
- 请输入退出命令,以返回到全局配置模式。
- 请按照这些说明来访问和列出路由器的配置命令。
- 从全局配置模式进入路由器配置模式。
- 请列出与路由器配置相关的命令。
- 从路由器配置模式返回到全局配置模式。
线路配置模式:
- 这些线路配置是特定于那些用于用户访问Cisco设备的EXEC线路的。此外,这些线路也可以从全局配置界面进行访问。 关于控制台和辅助端口、5条Telnet线路,以及用户通过User EXEC模式对路由器或交换机的访问权限,您可以指定诸如登录信息、密码等参数。 你必须先使用来自全局配置中的关键字行,然后再使用你想要进行自定义的EXEC行。 例如,您可以从“全局配置”部分输入“line console 0”,以定义与特定控制台相关的指令。 无论您指定的线路是什么,提示信息都会变为“Router (config-line)#”。
- 执行这些操作后,您就可以访问并列出与控制台端口、辅助端口、物理终端(如果存在的话)以及虚拟终端线路相关的配置命令了。
- 在全局配置模式下,为从0到4的五个vty线路进行配置。
- 请列出相关的线路配置命令。
- 从线路配置模式返回到特权EXEC模式。
- 从特权EXEC模式退出,彻底离开EXEC模式。
设置模式:
- 当我们启动由 iOS 操作系统控制的设备时,iOS 会检查设备的配置情况。如果找不到有效的配置信息,那么用户就会进入这种模式。
- 用户可以在此模式下自定义设备的初始设置。
- 这种模式会显示一个基于文本的向导,该向导会询问用户关于序列的起始参数的相关信息。
- 初始配置是由 iOS 系统根据用户的反馈自动生成的。
ROMMON模式:
- 在启动过程中,iOS镜像文件会被加载到RAM中。
- 如果 iOS 镜像文件损坏或缺失,那么该模式会自动被设备所启用。
- 用户可以在这种模式下对 iOS 系统进行调试。
- 在这种模式下,用户可以选择从TFTP服务器加载新的iOS镜像文件,或者选择其他iOS镜像文件来启动设备。
- 如果不存在功能正常的 iOS版本,那么ROMMON会立即启动。
- 要手动开始操作,请在系统启动的前60秒内同时按住CTRL和C键。
- 应该使用“Exit”这个命令。
- 下图展示了所有 iOS 模式之间是如何相互协作的。


上一篇: 如何在闪存不足的情况下运行SDM?
下一篇: 什么是网络边界?






闽公网安备 35012102500533号